EasyManua.ls Logo

Upright MX15 - 3-1 TECHNICAL SUPPORT; 3-3 TROUBLESHOOTING PROCEDURES

Upright MX15
114 pages
Print Icon
To Next Page IconTo Next Page
To Next Page IconTo Next Page
To Previous Page IconTo Previous Page
To Previous Page IconTo Previous Page
Loading...
Page 5-3
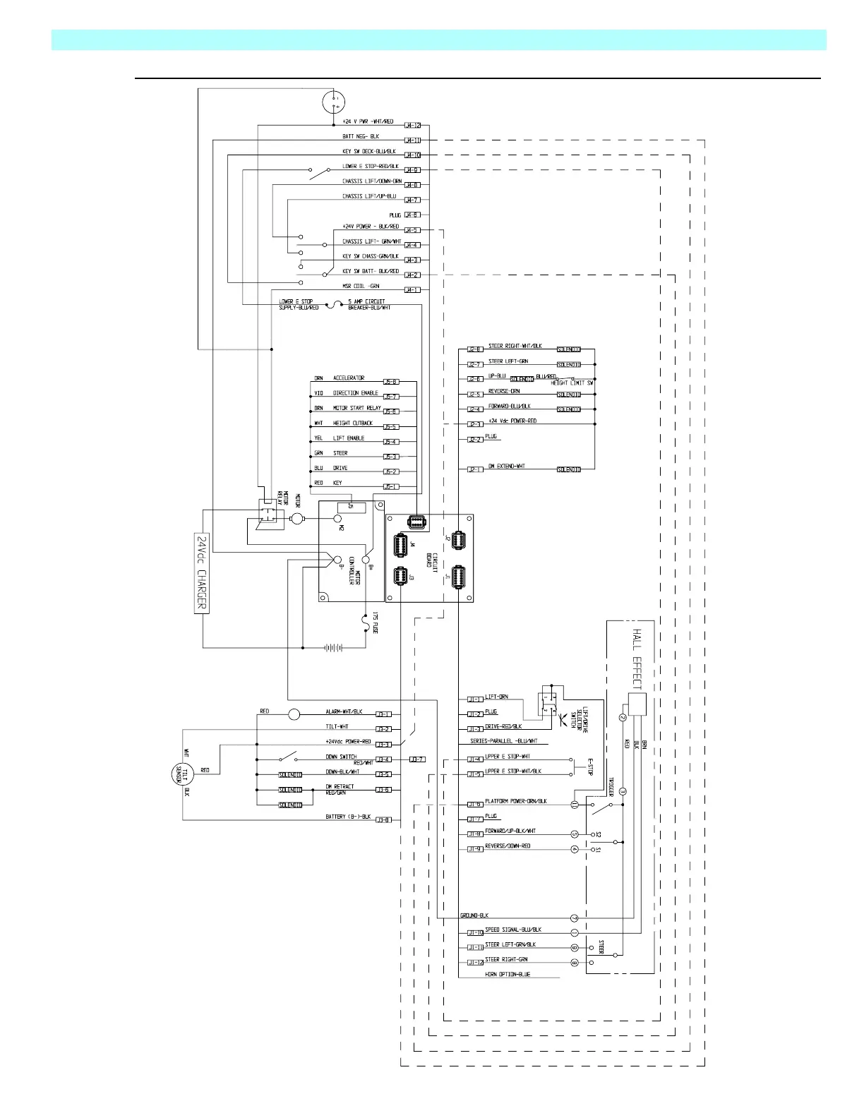
Schematics 5.2 - Electrical Schematic
MX15/19
Figure 5-1:
Electrical Schematic
CONTROL
HANDLE
HM
S1
S2
S9
S3
F1
SOL1A
SOL1B
SOL2A
SOL4A
SOL4B
SOL3A
F2
MOT
R1
MC
I/O
CHG
BAT
ALM
S5
S4
S6
S7
S10
SOL2B
SOL3B
SOL3B
SNSR
S8
060569-004

Table of Contents

Other manuals for Upright MX15

Related product manuals