EasyManua.ls Logo

Veichi AC310 - Chapter 1 Summarize; The Working Principle of the AC Drive; Rectifier Bridge

Veichi AC310
63 pages
Print Icon
To Next Page IconTo Next Page
To Next Page IconTo Next Page
To Previous Page IconTo Previous Page
To Previous Page IconTo Previous Page
Loading...
AC310 Universal AC Drive Service Manual
3
Chapter 1 Summarize
1.1 The Working Principle of the AC Drive
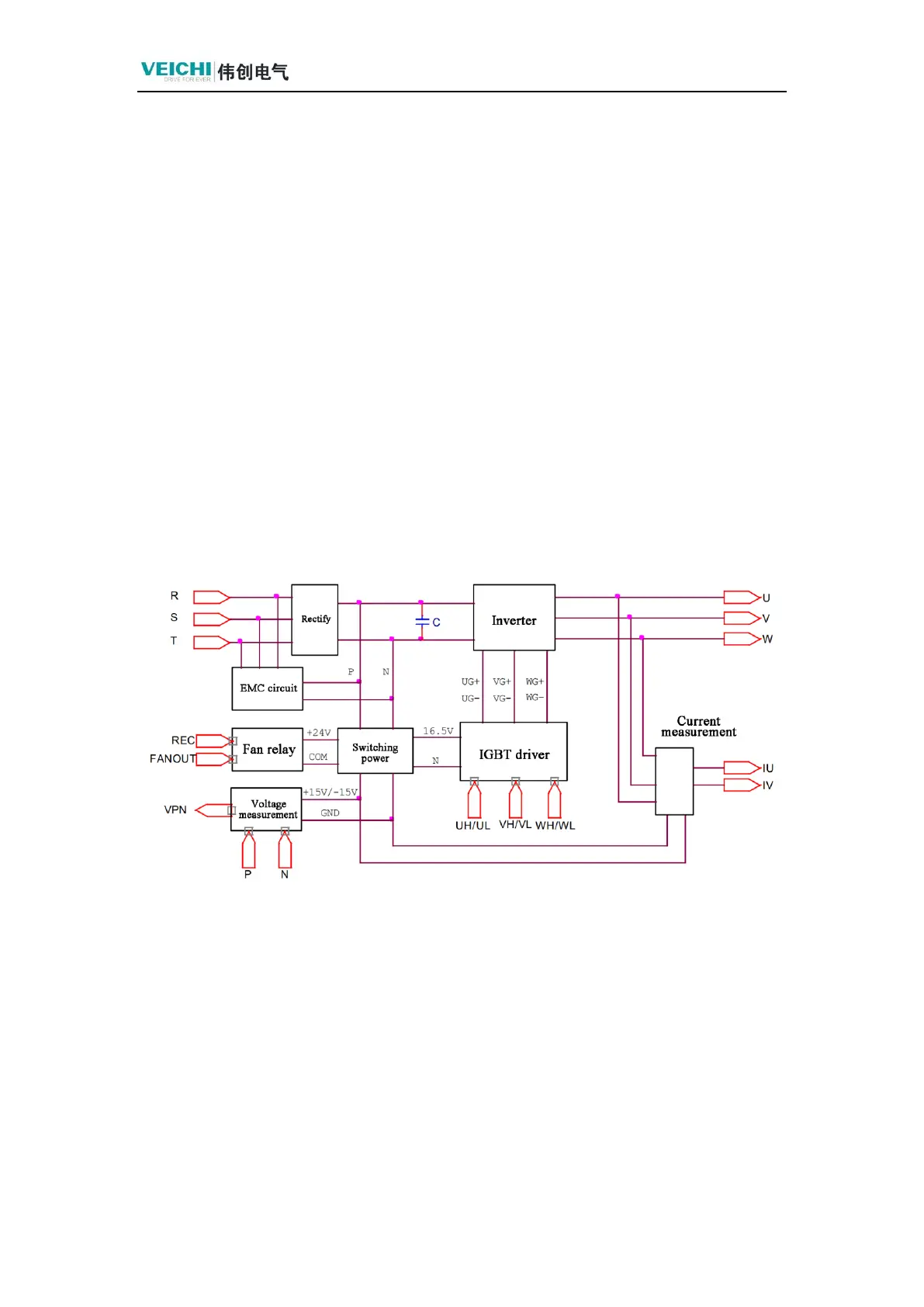
The working principle of the AC drive is shown in Fig. 1, the input of the AC drive
is AC, which is rectified by the rectifier bridge composed of six diodes and filtered into
DC by capacitor C. The voltage at the primary side of the switching power supply
transformer is taken from the busbar voltage, and the switching power supply voltage
is obtained through the switching power supply related devices, which provides the
voltage for the drive circuits, fan relays, and control boards, etc.; the DC power is then
inverted into the frequency-variable and voltage-variable alternating current (AC)
through the AC drive module composed of the IGBTs and the renewal diodes, and the
waveforms of the voltages are Pulse-width modulation (PWM) waveforms.
1.1.1 Rectifier Bridge
The rectifier section consists of six rectifier tubes forming a three-phase rectifier
bridge to rectify the three-phase AC full-wave rectification of the power supply into
DC. If the line voltage of the power supply is UL, then the average DC voltage UD
after three-phase full-wave rectification will be: UD=1.35×UL
The line voltage of our three-phase power supply is 380V, so the average voltage
after full-wave rectification: UD = 1.35 × 380V = 513V. This is calculated to be the
average value of the bus voltage, corresponding to there is a maximum value: UDmax

Table of Contents

Related product manuals