EasyManua.ls Logo

Viessmann B1HE-199 - Wiring Panel

Viessmann B1HE-199
128 pages
Print Icon
To Next Page IconTo Next Page
To Next Page IconTo Next Page
To Previous Page IconTo Previous Page
To Previous Page IconTo Previous Page
Loading...
96
6167 818 - 10
Vitodens 100-W, B1HE/B1KE Combi Installation/Service
Fault Messages
(continued)
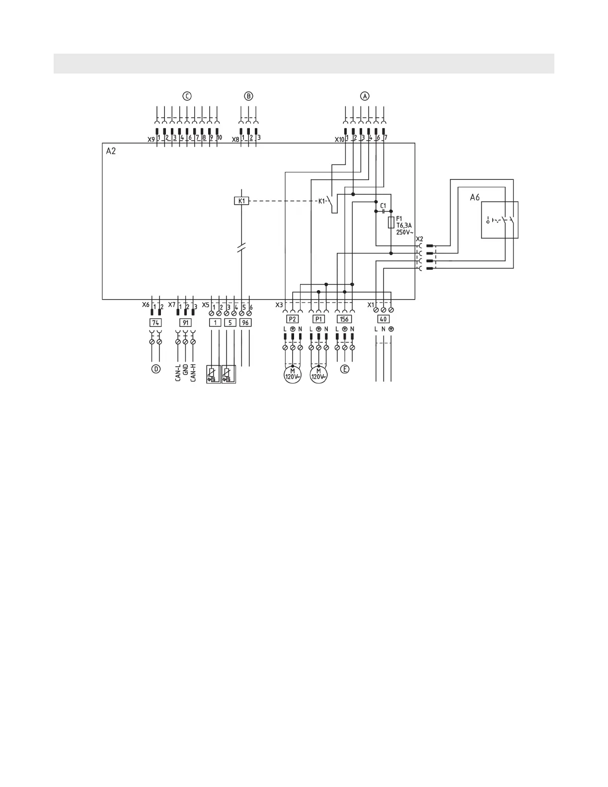
Wiring Diagram
Fault Messages
(continued)
Wiring Panel
Legend
A2 Wiring panel
A6 ON/OFF switch
ON/OFF switch
abH Switched mains output 120VAC, 60 Hz (max. 36 Watts)
P1 Optional DHW pump
P2 Circulation pump, zone 1
lH Connecting the temperature controller (function of plug 96)
% Tank temperature sensor or temperature switch (Aquastat) B1HE only
! Outside temperature sensor
lA No function
jF No function
F1 Fuse, 6.3A (slow), 120V
A HMU heat management unit connection, 120VAC
B CAN plug 91, HMU heat management unit
C HMU heat management unit extra low voltage
connection

Table of Contents

Related product manuals