EasyManua.ls Logo

Volvo IPS950 - Page 44

Volvo IPS950
160 pages
Print Icon
To Next Page IconTo Next Page
To Next Page IconTo Next Page
To Previous Page IconTo Previous Page
To Previous Page IconTo Previous Page
Loading...
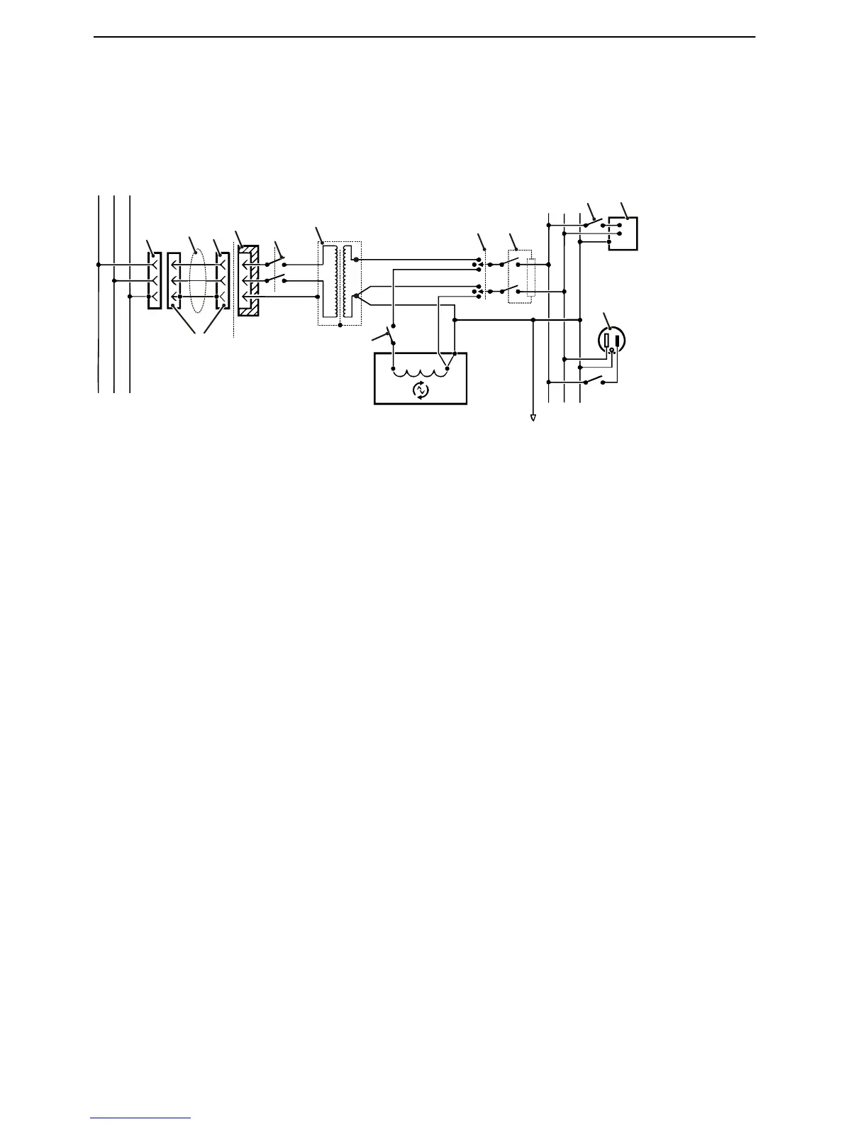
Shore supply and alternator installation
Example of an installation with isolation
transformer
For installation, refer to local regulations.
Single phase, 240 VAC system
1 2
3
24
23
22
4
5
6
7
21
20
8
9
10
11
12
13
19
18
17
16
15
14
P0004769
1 Phase
2
Zero
3 Protective ground
4 2-pole, 3-wire grounded contact and female socket
5 Shore side
6 Boatside
7 Transformer shield
8 Alternator circuit breaker
9 Alternator (accessory)
10 To DC negative buss and ground plate, boat
11 Phase
12 Zero
13 Protective ground
14 240 VAC ground, female socket
15 240 V AC apparatus
16 Separate circuit breaker (typical)
17 GFCI
18 Changeover switch, land / alternator
19 Encapsulated single-phase 1:1 isolated transformer with metal shield
20 Main switch, shore power, with overvoltage protection
21 Power supply (isolated electrically from boat)
22 Connector, shore power cable
23 Shore supply cable
24 Shore connection
Arrangement and Planning, Electrochemical Corrosion
42 47704162 10-2014 © AB VOLVO PENTA

Related product manuals