EasyManua.ls Logo

Xerox Phaser 3020 - CHAIN 10 FUSING

Xerox Phaser 3020
116 pages
Print Icon
To Next Page IconTo Next Page
To Next Page IconTo Next Page
To Previous Page IconTo Previous Page
To Previous Page IconTo Previous Page
Loading...
June 2014
Xerox
®
Phaser
®
3020 Printer Service Manual
BSDs
A B C D E F G H J
1
2
3
4
5
6
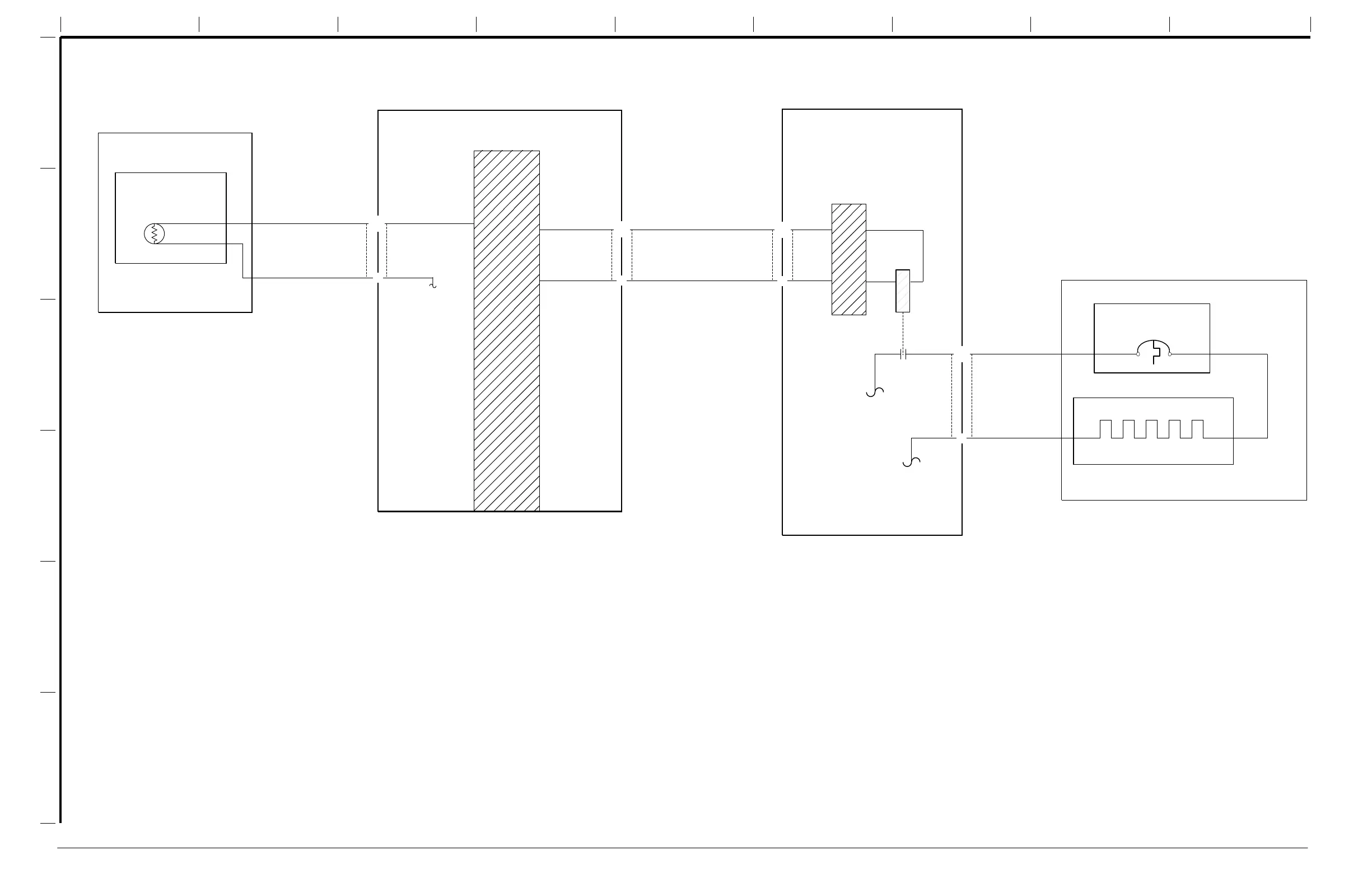
10.1
10.1 FUSER
PL 1.1
MAIN PWB
2
Fuser Temperature
Signal
OVERTEMPERATURE
THERMOSTAT
FUSER
THERMISTOR
RT10-001
PL 3.1
LVPS / HVPS PWB
T1 T2
HEAT LAMP
+3.3 VDC
ACH
ACN
1
P4J4
20
CN CN
5
16
Enable Fuser
Relay
Fuser Relay
On
+3.3 VDC
PL 3.2
FUSER MODULE
Heat Lamp
On ACH
PL 3.2
FUSER MODULE
L
CN1 CN
N
1
CN FUSER
7-7

Table of Contents

Other manuals for Xerox Phaser 3020

Related product manuals