EasyManua.ls Logo

Xilinx VC707 - GTX Transceivers

Xilinx VC707
116 pages
Print Icon
To Next Page IconTo Next Page
To Next Page IconTo Next Page
To Previous Page IconTo Previous Page
To Previous Page IconTo Previous Page
Loading...
32 www.xilinx.com VC707 Evaluation Board
UG885 (v1.4) May 12, 2014
Chapter 1: VC707 Evaluation Board Features
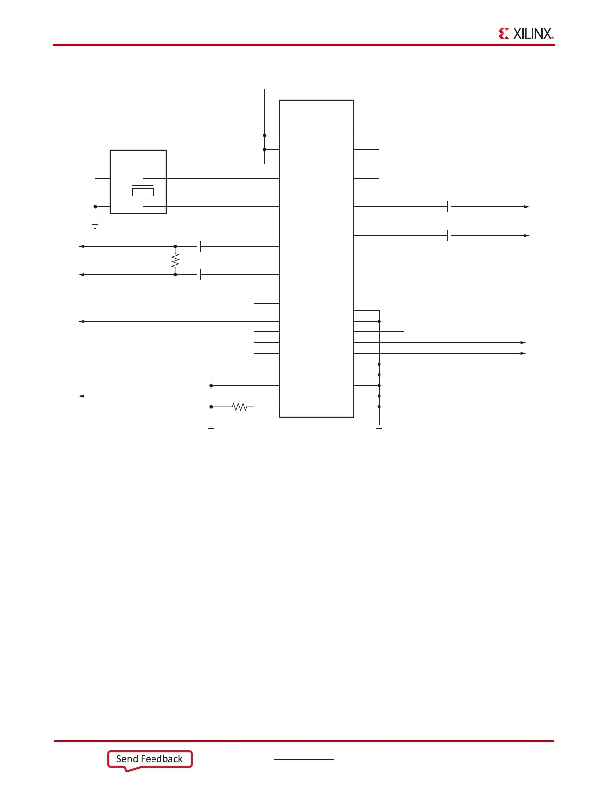
See the Silicon Labs Si5324 data sheet for more information on this device [Ref 19].
GTX Transceivers
[Figure 1-2, callout 12]
The VC707 board provides access to 27 GTX transceivers:
Eight of the GTX transceivers are wired to the PCI Express x8 endpoint edge
connector (P1) fingers
Eight of the GTX transceivers are wired to the FM1 HPC connector (J35)
Eight of the GTX transceivers are wired to the FMC2 HPC connector (J37)
One GTX is wired to SMA connectors (RX: J27, J28 TX: J29, J30)
One GTX is wired to the SFP/SFP+ Module connector (P3)
One GTX is used for the SGMII connection to the Ethernet PHY (U50)
The GTX transceivers in 7 series FPGAs are grouped into four channels described as
Quads. The reference clock for a Quad can be sourced from the Quad above or Quad below
the GTX Quad of interest. There are four GTX Quads on the VC707 board with connectivity
as shown here:
X-Ref Target - Figure 1-13
Figure 1-13: Jitter Attenuated Clock
UG885_c1_13_021412
R16
4.7KΩ 5%
SI5324_VCC
Si5324C-C-GM
Clock Multiplier/
Jitter Attenuator
VDD3
GND
XB
XA
NC5
32
6
30
29
28
U24
CKOUT1_N
7
33
CKOUT1_P
C31
0.1μF 25V
X5R
C32
0.1μF 25V
X5R
SI5326_XTAL_XA
GND2
GND1
XB
XA
X6
114.285 MHz
20 ppm
SI5326_OUT_C_N
SI5326_OUT_C_P
SI5326_OUT_N
SI5326_OUT_P
SI5326_XTAL_XB
GND
NC4
2
1
3
4
C33
0.1μF 25V
X5R
C34
0.1μF 25V
X5R
REC_CLOCK_P
REC_CLOCK_N
REC_CLOCK_C_P
REC_CLOCK_C_N
16
17
R167
100Ω
CKIN1_P
CKIN1_N
NC
NC
12
13
CKIN2_P
CKIN2_N
10
5
VDD2
VDD1
14
NC3
9
NC2
2
NC1
NC
NC
NC
NC
NC
35
34
NC
NC
CKOUT2_P
CKOUT2_N
SI5326_INT_ALM 3
NC 4
NC 11
NC 15
NC 18
19
20
SI5326_RST 1
21
31
GND2
9
GND1
31
A2_SS
31
A1
24
A0
22
SI5326_SCL
SCL
23
SI5326_SDA
SDA_SDO
27
NC
SDI
36
CMODE
GND
GND4
GND3
LOL
RATE1
RATE0
C2B
INT_C1B
CS_CA
RST_B
37
GNDPAD
Send Feedback

Other manuals for Xilinx VC707

Related product manuals