EasyManua.ls Logo

Yanmar 3YM30E - Page 101

Yanmar 3YM30E
114 pages
Print Icon
To Next Page IconTo Next Page
To Next Page IconTo Next Page
To Previous Page IconTo Previous Page
To Previous Page IconTo Previous Page
Loading...
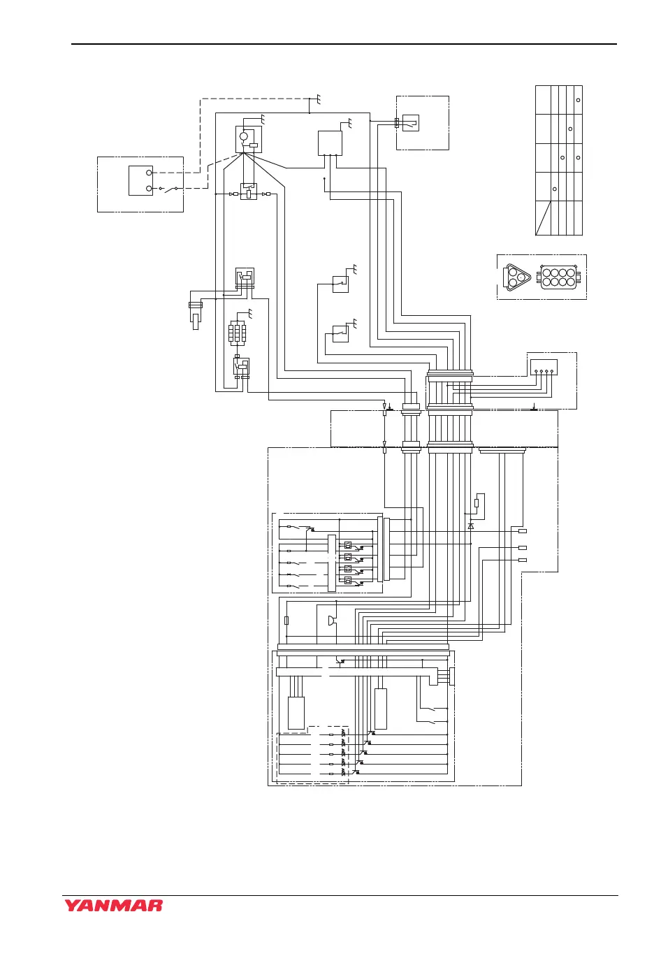
SYSTEM DIAGRAMS
YM Series Operation Manual 95
12/05
Figure 3
2YM15, 3YM20, 3YM30(E) - B20 Type Instrument Panel
Figure 3
Power SW
Glow SW
Stop SW
Start SW
Output status table
Panel Power
ACC Power
*
Glow Relay Stop Relay Starter Relay
Output
Input
*Self-holding
051140-00EN00
B
L
LB
RB
O
YG
W
20R
B
LB
RB
S
W/Y
B
B
2W
2R
M
2W
5R
3R
-+
12V
1
3
2
YW
RB
WL LB
O
WG
B
YG
W
L
R
2L
2R
WBr
2B
5R 5R
2B
YWWL
W
R
L
YW
WL
B
YG
O
LB
RB
WG
WBr
+
-
B
L
YG
RB
W
R
L
YW
WL
B
O
YG
LB
VW
WBr
WB
YB
G
BW
V
B
A
2525
24
24
26
26
27
27 2828
29
29
30
30
31
31
32
32
33
33 3434
35
35
36
36
37
37
38
38
A
11
2
2
3
344556677
8
8
9
9
10
10
11
11
12
12
13
13
14
14 1616
17
17
18
18
19
19 2020 2121
22
22
23
23
A-A
A-A
15
15
Resistance
YM OPM_EN.book 95 ージ 013年6月7日 金曜日 午前11時11分

Table of Contents

Related product manuals