EasyManua.ls Logo

Zida TX98-3D - Quick Installation Guide

Default Icon
43 pages
Print Icon
To Next Page IconTo Next Page
To Next Page IconTo Next Page
To Previous Page IconTo Previous Page
To Previous Page IconTo Previous Page
Loading...
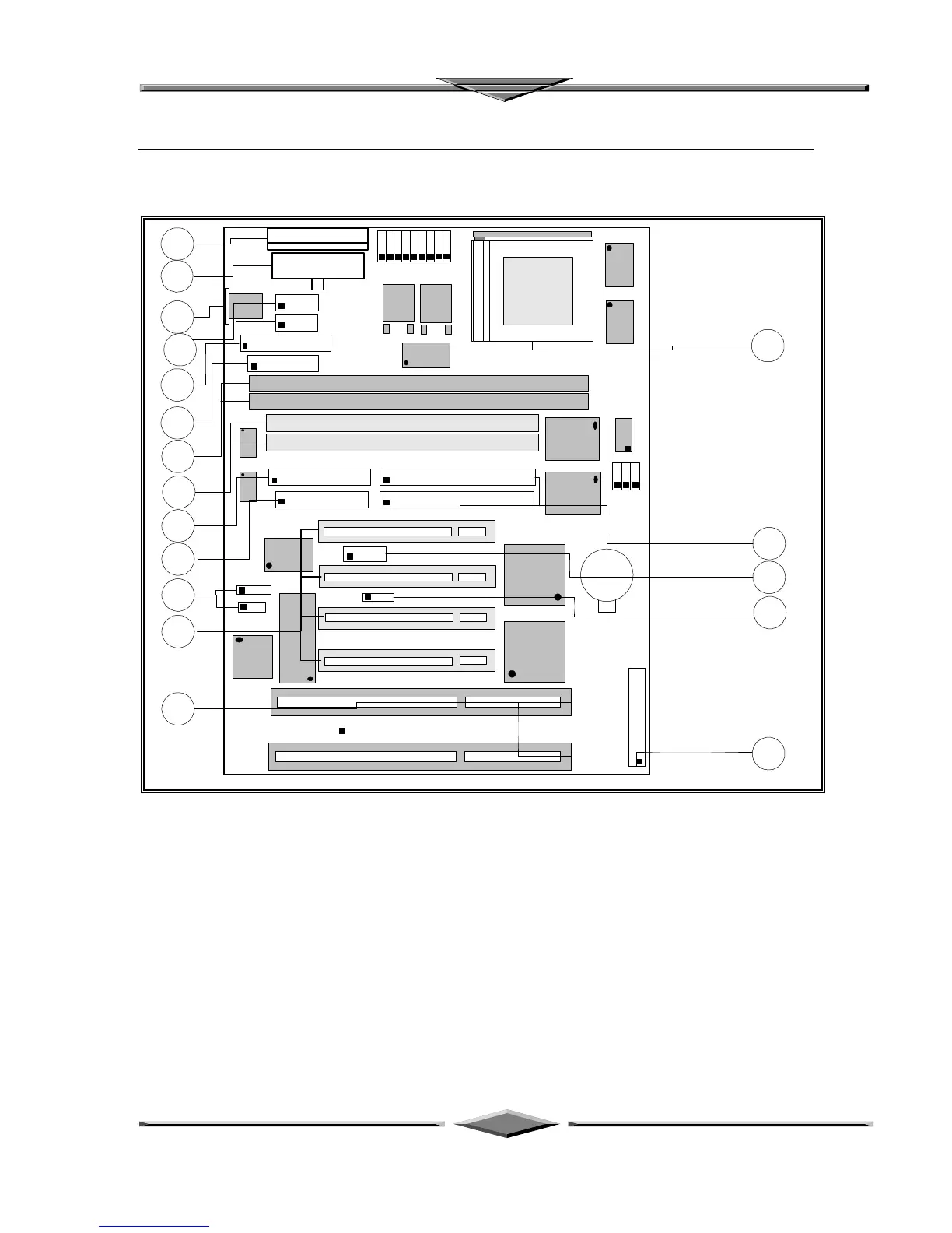
Motherboard Installation
Page 11
Quick Installation Guide
i
Socket 7
r
A
B
C
D
E
F
G
J
K
L
O
R
S
J5
H
I
T
M
Q
VID1
BF1
VID4
BF0
VID0
VID2
BF2
JP16
VID3
COM2
COM1
JP15
PRINTER
PRIMARY IDE
SECONDARY IDE
DIMM1
DIMM2
SIMM1
SIMM2
FLOPPY
AUDIO
JP18
FQ3
FQ2
FQ1
ISA2
ISA1
PCI4
PCI3
PCI1
PCI2
J7
J6
JP19
JP17
TA-LINK
WAKEUP-LINK
TX98-3D

Related product manuals