EasyManua.ls Logo

ABB RHD Series - Failures at Brake, Fuse or Wiring

ABB RHD Series
40 pages
Print Icon
To Next Page IconTo Next Page
To Next Page IconTo Next Page
To Previous Page IconTo Previous Page
To Previous Page IconTo Previous Page
Loading...
RHD250 to 4000 (Contrac) ELECTRICAL ROTARY ACTUATOR | SEI/RHD250/4000-EN REV. A 33
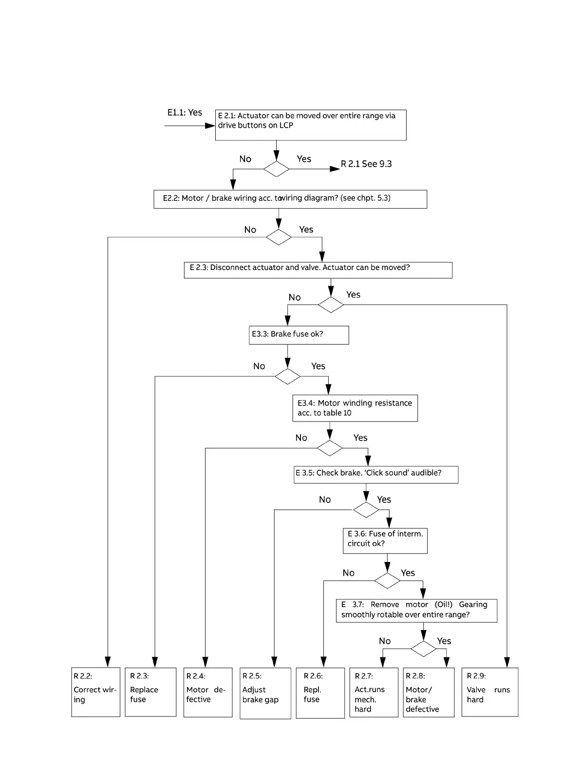
Failures at brake, fuse or wiring
Figure 57: Failures at brake, fuse or wiring

Table of Contents

Related product manuals