EasyManua.ls Logo

Abus ABUCompact GM2 - Page 98

Abus ABUCompact GM2
108 pages
Print Icon
To Next Page IconTo Next Page
To Next Page IconTo Next Page
To Previous Page IconTo Previous Page
To Previous Page IconTo Previous Page
Loading...
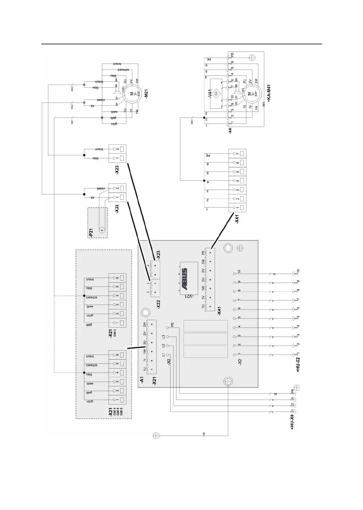
Ma in t e nan c e | W i r ing d iag r a ms
98
DIRECT CONTROL – WIRING DIAGRAM

Table of Contents