EasyManua.ls Logo

Aerco BENCHMARK 6000 - Page 57

Aerco BENCHMARK 6000
210 pages
Print Icon
To Next Page IconTo Next Page
To Next Page IconTo Next Page
To Previous Page IconTo Previous Page
To Previous Page IconTo Previous Page
Loading...
Benchmark 6000 Boiler Installation, Operation & Maintenance Manual
CHAPTER 3 OPERATION
OMM-0086_0D AERCO International, Inc. 100 Oritani Dr. Blauvelt, NY 10913 Page 57 of 210
GF-133 Ph.: 800-526-0288 03/20/14
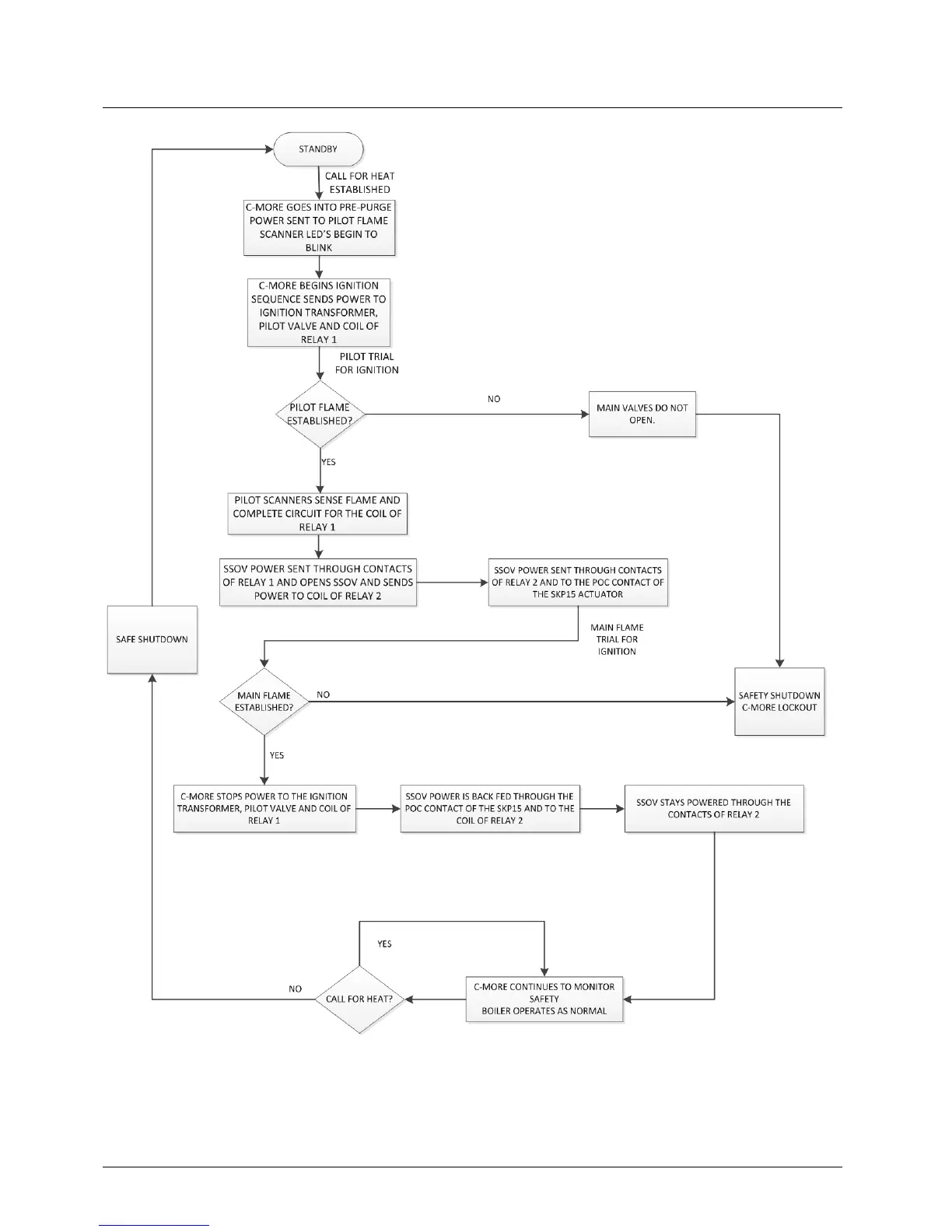
Figure 3-9: Burner Ignition Sequence Flowchart

Table of Contents

Related product manuals