EasyManua.ls Logo

Alinco DR-620 - Main Block Diagram

Alinco DR-620
56 pages
Print Icon
To Next Page IconTo Next Page
To Next Page IconTo Next Page
To Previous Page IconTo Previous Page
To Previous Page IconTo Previous Page
Loading...
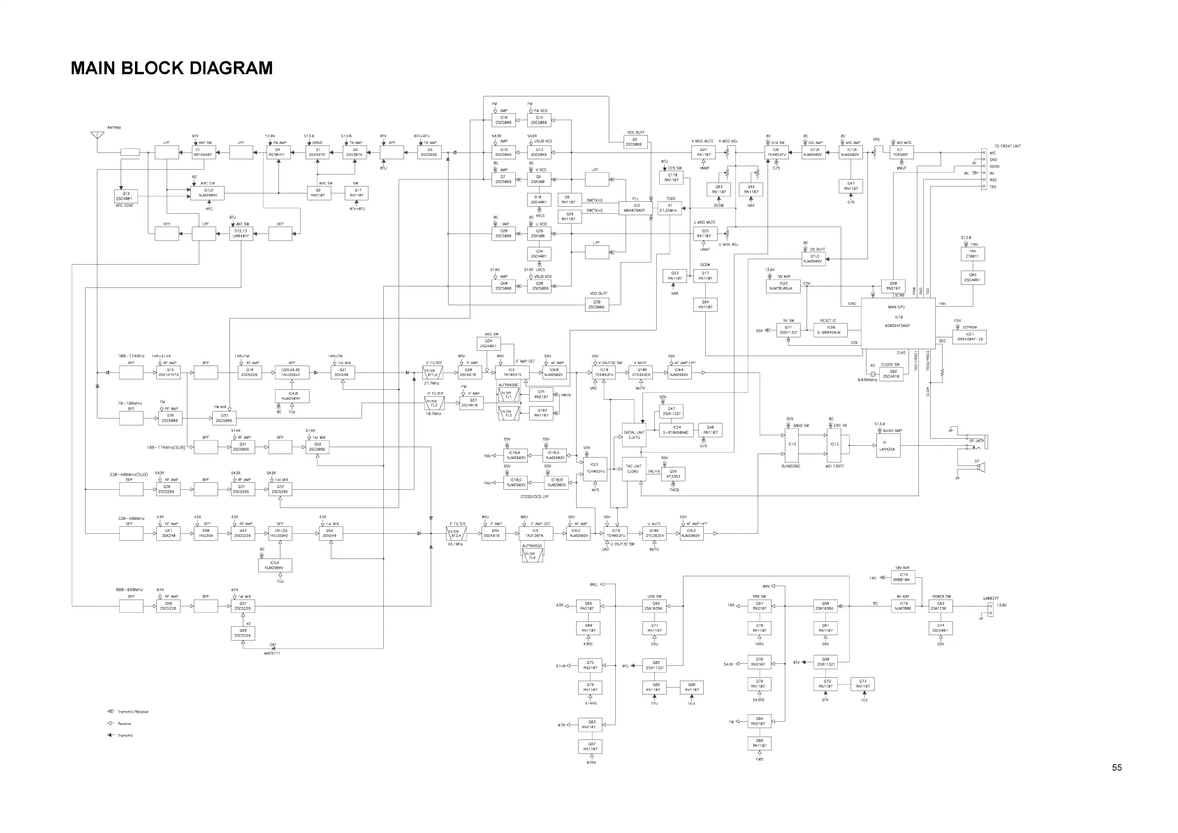
MAIN BLOCK DIAGRAM
TO FRONT UNIT
55

Table of Contents

Related product manuals