EasyManua.ls Logo

Atmel AT90S2313 - 16-bit Timer;Counter1

Atmel AT90S2313
87 pages
Print Icon
To Next Page IconTo Next Page
To Next Page IconTo Next Page
To Previous Page IconTo Previous Page
To Previous Page IconTo Previous Page
Loading...
AT90S2313
30
The Stop condition provides a Timer Enable/Disable function. The CK down divided modes are scaled directly from the CK
oscillator clock. If the external pin modes are used for Timer/Counter0, transitions on PD4/(T0) will clock the counter even if
the pin is configured as an output. This feature can give the user SW control of the counting.
Timer Counter 0 - TCNT0
The Timer/Counter0 is realized as an up-counter with read and write access. If the Timer/Counter0 is written and a clock
source is present, the Timer/Counter0 continues counting in the timer clock cycle following the write operation.
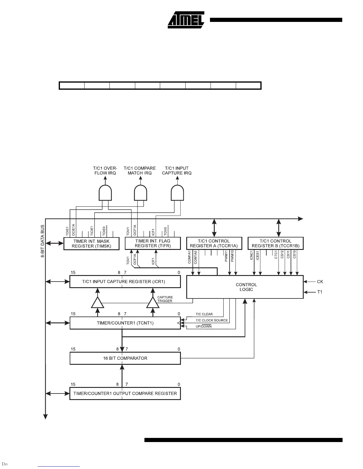
16-bit Timer/Counter1
Figure 30 shows the block diagram for Timer/Counter1.
Figure 30. Timer/Counter1 Block Diagram
Bit 76543210
$32 ($52) MSB LSB TCNT0
Read/Write R/W R/W R/W R/W R/W R/W R/W R/W
Initial value 0 0 0 0 0 0 0 0
T1

Related product manuals