EasyManua.ls Logo

BMW Z3 E37 1998 - Page 117

BMW Z3 E37 1998
347 pages
Print Icon
To Next Page IconTo Next Page
To Next Page IconTo Next Page
To Previous Page IconTo Previous Page
To Previous Page IconTo Previous Page
Loading...
paragon.myvnc.com
BMBMWBMWBMW
Z3
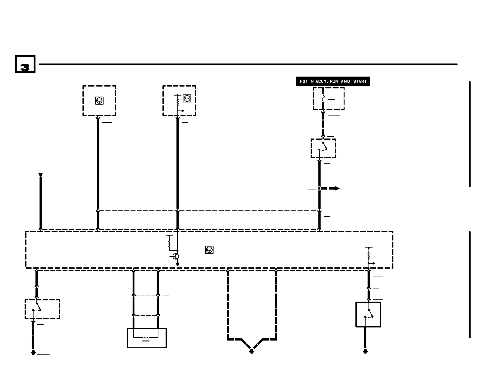
SHIFT LOCK, DATA LINK, KICKDOWN SWITCH
04/99
2460.2Ć
1998
02
ELECTRONIC TRANSMISSION CONTROL (EGS A4S 270R)
15
5V (15)
15
25
48 2 34 28 18 X8500
X85071
X69
17
25
X16
5
A2w
INSTRUMENT
CLUSTER
A8500
TRANSMISSION
CONTROL MODULE
(EGS)
S8507
KICKDOWN
SWITCH
1) NORMAL
2) ACCELERATOR
PEDAL FULLY
DEPRESSED
GROUND
DISTRIBUTION
0670.4
.5 GR/BR
.5 GR/BR
.5 BR/VI
.5 VI
.75 GR/GE
.75 SW
AUSF
16 15 X69
X10018
32
F46
15A
P90
FRONT POWER
DISTRIBUTION BOX
X6912
X850010
.5 BL/RT
.75 BL/RT
BRAKE LIGHTS
6325.0
X181
1.5 BL/RT
X783
S30
BRAKE LIGHT
SWITCH
3) BRAKE PEDAL
DEPRESSED
(TEST)
4) BRAKE PEDAL
RELEASED
(NORMAL)
.5 BR/GR
X784
GROUND
DISTRIBUTION
0670.4
2 1 X1178
.5 BR/VI .5 VI
Y19
SHIFTLOCK
FUSE DETAILS
0670.3
43
12
31
X18170
X781
S30
BRAKE LIGHT
SWITCH
1) BRAKE PEDAL
RELEASED
2) BRAKE PEDAL
DEPRESSED
X782
12
88
.5 WS/VI/GE
TXD
DATA LINK
0670.5
GROUND
DISTRIBUTION
0670.4
X6454
52
6CYLINDER
X6911
.5 BR/GR
19
4
X1171
6
A52
SLIP CONTROL
MODULE
(ABS/ASC)
.5 WS/GN/GE
.5 WS/GN/GE

Related product manuals