EasyManua.ls Logo

BMW Z3 E37 1998 - Page 119

BMW Z3 E37 1998
347 pages
Print Icon
To Next Page IconTo Next Page
To Next Page IconTo Next Page
To Previous Page IconTo Previous Page
To Previous Page IconTo Previous Page
Loading...
paragon.myvnc.com
BM
BMW
BMWBMW
Z3
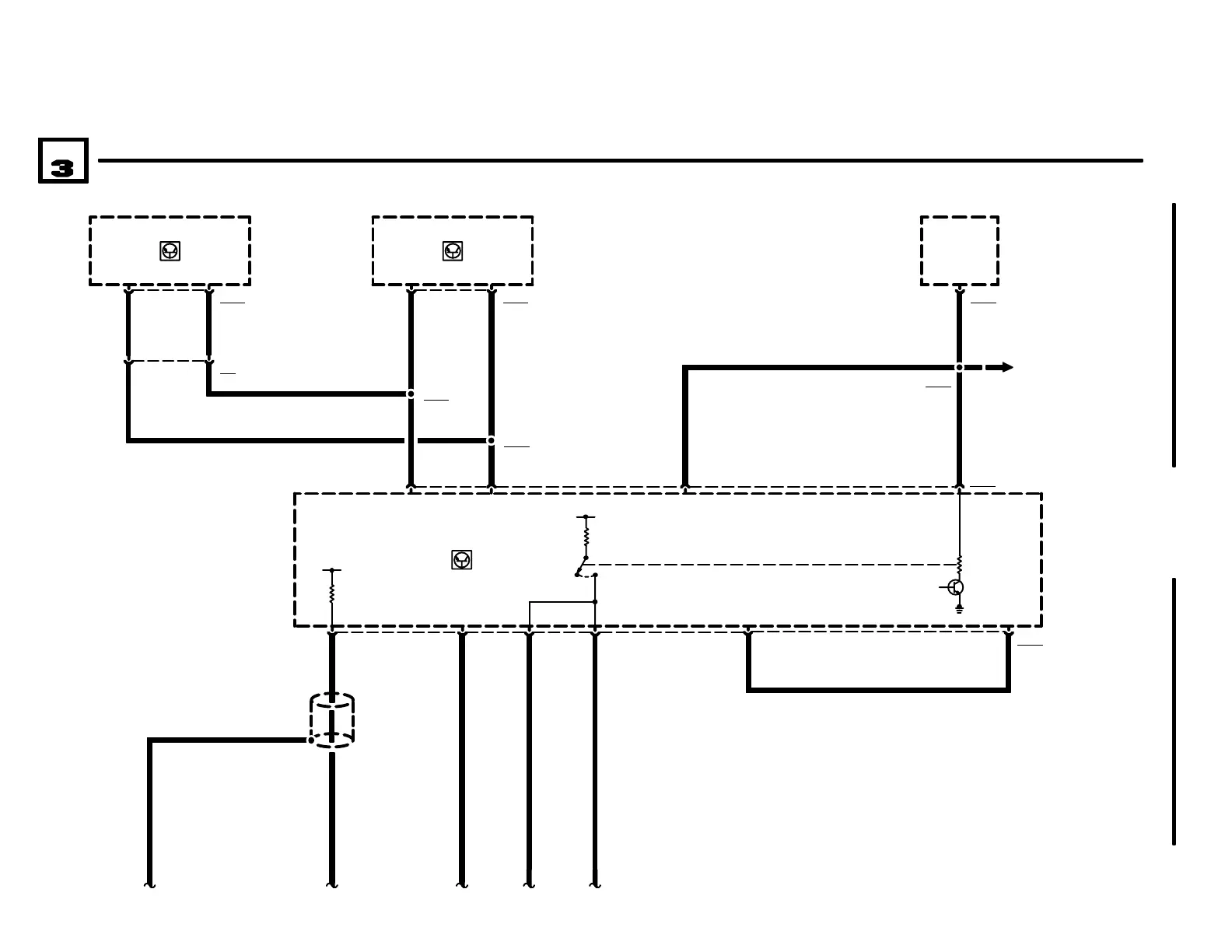
ELECTRONIC TRANSMISSION CONTROL (EGS A4S 270R)
04/99
2460.2Ć
1998
04
K6300
ENGINE CONTROL
MODULE RELAY
42
5V (15)
.5 GE
22
.5 SW
52
A8500
TRANSMISSION
CONTROL MODULE
(EGS)
X63002
1.5 RT/WS
ENGINE CONTROL
SYSTEM (DME M5.2,
4CYLINDER M44)
1210.20
X6821
87
4 RT/WS
54
X8500
31
W8505
SHIELD UP TO
10mm BEFORE
ELECTRONIC
TRANSMISSION
OUTPUT SHAFT
SPEED SENSOR
(EGS)
82
83
.5 BL
.5 VI
85
85
X600086
86
.35 SW .35 GE
A6000
ENGINE CONTROL
MODULE (DME)
CAN-LOW CAN-HIGH
X8500
7 6
.35 SW.35 GE
A52
SLIP CONTROL
MODULE
(ABS/ASC)
X7845
X7846
1.5 RT/WS
55
53
.5 RT
CAN-LOW CAN-HIGHCAN-LOWCAN-HIGH
1 X202
.35 GE .35 SW
.35 SW
.35 GE
4CYLINDER
X1170

Related product manuals