EasyManua.ls Logo

BMW Z3 E37 1998 - Page 134

BMW Z3 E37 1998
347 pages
Print Icon
To Next Page IconTo Next Page
To Next Page IconTo Next Page
To Previous Page IconTo Previous Page
To Previous Page IconTo Previous Page
Loading...
paragon.myvnc.com
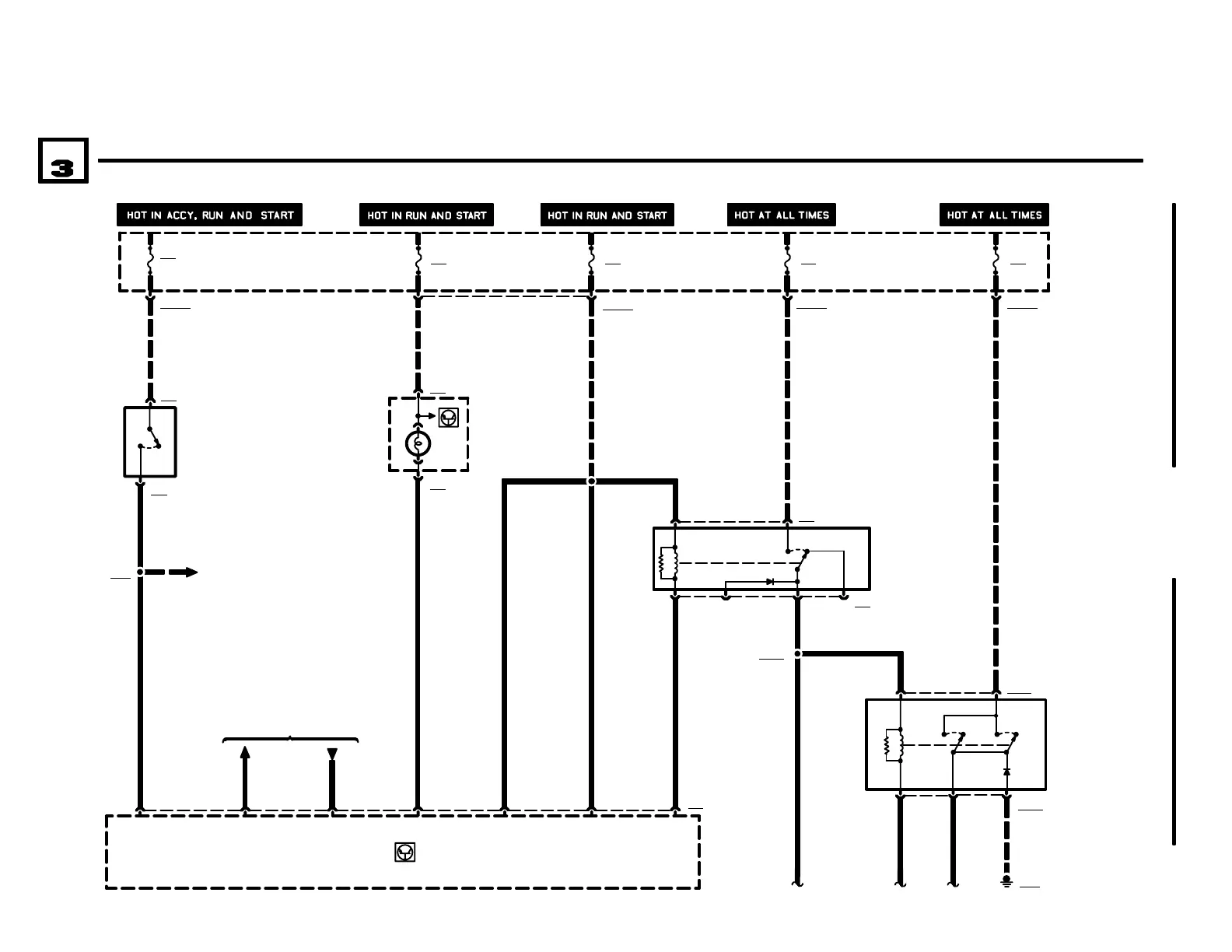
SLIP CONTROL (ABS)
04/99
3450.0
1998
Ć00
K75
ABS PUMP MOTOR
RELAY
2.5 RT/BL/GE
32 X10018
X181
2 X10017
20 X10015 16 X10018
11 X17
6
8
5
X54
6
9 X1161
4
2
X54
4 8 X1161
23 X16
29
BRAKE LIGHTS
6325.0
X1164
42
2.5 RT/BL/GE
.5 BR/SW
A7
SLIP CONTROL
MODULE (ABS)
.5 GN/BL/GE
.5 BR/GR 2.5 RT/
GN/GE
K10
ABS RELAY
A2w
INSTRUMENT
CLUSTER
P90
FRONT POWER
DISTRIBUTION BOX
FUSE DETAILS
0670.3
FUSE DETAILS
0670.3
F46
15A
F21
5A
F10
30A
F38
30A
1 X78
2 X78
S30
BRAKE LIGHT
SWITCH
1) BRAKE PEDAL
RELEASED
2) BRAKE PEDAL
DEPRESSED
FUSE DETAILS
0670.3
FUSE DETAILS
0670.3
2
X170
9
.5 GN/BL/GE
1X1119
14
F27
5A
FUSE DETAILS
0670.3
NOT USED
2.5 RT/BL/GE.5 GR/SW/GE
NOT USED
GROUND
DISTRIBUTION
0670.4
1.5 BL/RT
.75 BL/RT
7
.5 WS/GE
28
.5 WS/VI
DATA LINK
0670.5
RXD TXD
BM
BMW
BMWBMW
Z3
8
.5 GN/BL/GE
12
M ROADSTER

Related product manuals