EasyManua.ls Logo

BMW Z3 E37 1998 - Page 138

BMW Z3 E37 1998
347 pages
Print Icon
To Next Page IconTo Next Page
To Next Page IconTo Next Page
To Previous Page IconTo Previous Page
To Previous Page IconTo Previous Page
Loading...
paragon.myvnc.com
04/99
3450.1b
1998
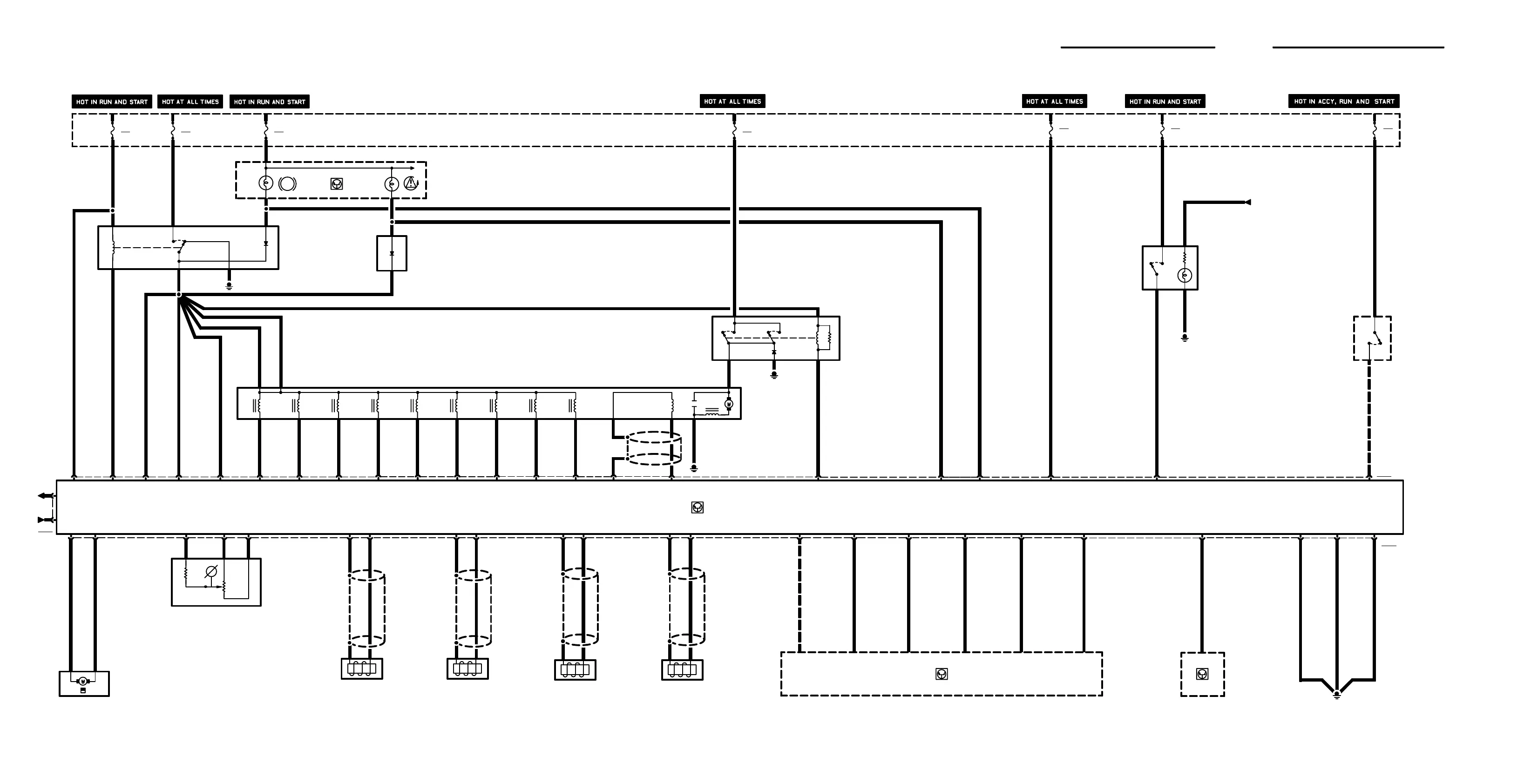
35
F21
5A
3450.1-05
3450.1-06
3450.1-04
K10
ABS RELAY
Y1
ABS HYDRAULIC
UNIT
P90
FRONT POWER
DISTRIBUTION BOX
K75
ABS PUMP MOTOR
RELAY
A52
SLIP CONTROL
MODULE
(ABS/ASC)
32 X1171
RXD
TXD
8
7
ABS
F10
30A
F27
5A
A2w
INSTRUMENT
CLUSTER
2 16
50
49
52 44
36
S30
BRAKE LIGHT
SWITCH
F38
30A
F46
15A
1
3450.1-04
3450.1-04
3450.1-04
21
M93
AUXILIARY
THROTTLE
POSITION MOTOR
(ADS)
3450.1-06
20 2342
R31
AUXILIARY
THROTTLE
POSITION SENSOR
3450.1-08
43
30 48
B2
LEFT FRONT
SPEED SENSOR
ABS
3450.1-07
4629
B4
LEFT REAR SPEED
SENSOR ABS
3450.1-07
4711
B1
RIGHT FRONT
SPEED SENSOR
ABS
3450.1-07
4510
B3
RIGHT REAR
SPEED SENSOR
ABS
3450.1-07
5
25 4 26
A6000
ENGINE CONTROL
MODULE (DME)
3450.1-08
6
39 55
17
18 37 22
54 40
34 51
F10
30A
F21
5A
S6
ASC SWITCH
3450.1-06
27
LIGHT SWITCH
DETAILS
6300.0
33
V7
ASC DIODE
3450.1-04
13
3450.1-04
58g
X1171
6CYLINDER Z3 ROADSTER
41 15
3450.1-06
19 X11713
A8500
TRANSMISSION
CONTROL MODULE
(EGS)
3450.1-08
SLIP CONTROL (ABS/ASC)

Related product manuals