EasyManua.ls Logo

BMW Z3 E37 1998 - Page 137

BMW Z3 E37 1998
347 pages
Print Icon
To Next Page IconTo Next Page
To Next Page IconTo Next Page
To Previous Page IconTo Previous Page
To Previous Page IconTo Previous Page
Loading...
paragon.myvnc.com
04/99
3450.1a
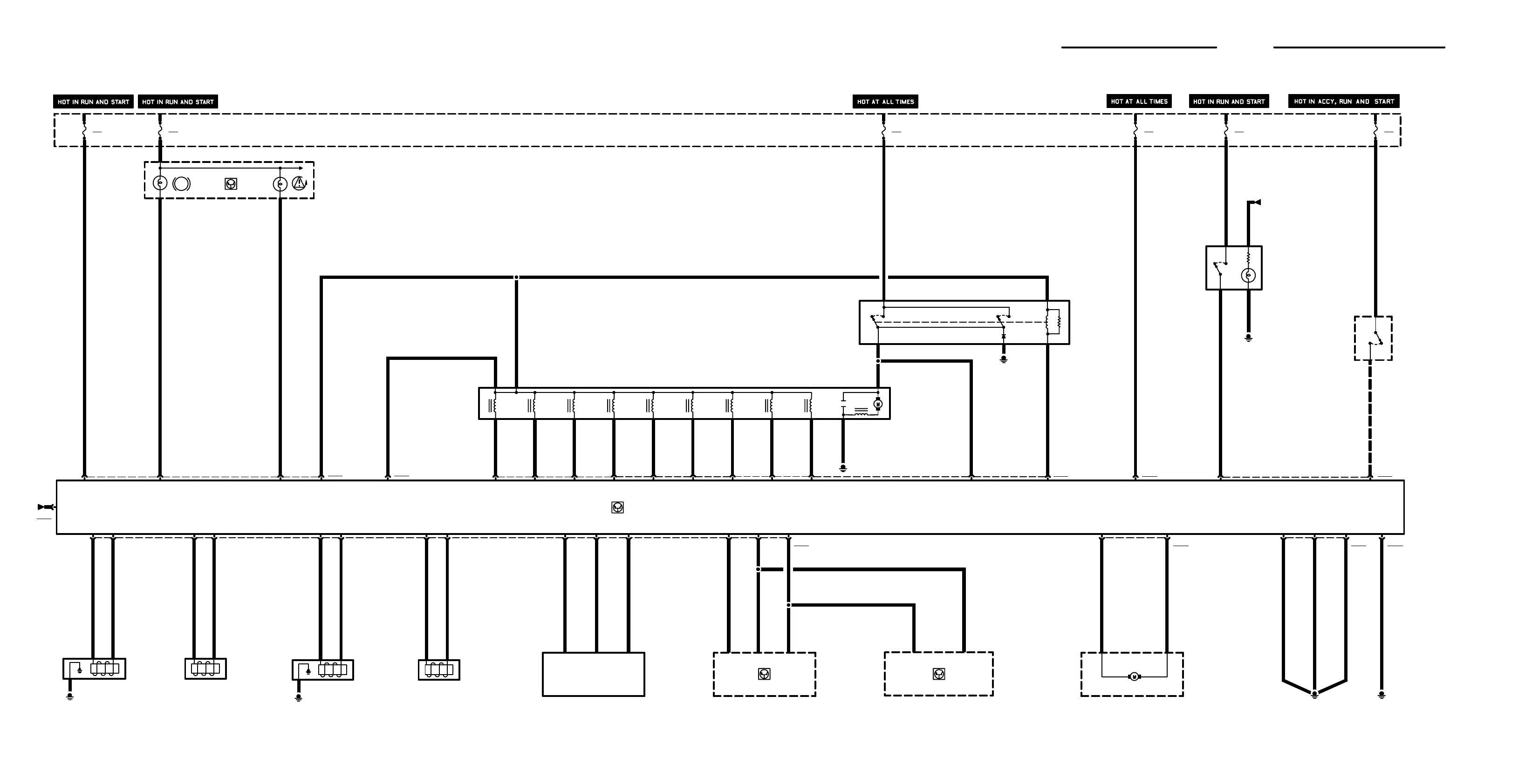
1998
F21
5A
3450.1-01
3450.1-03
3450.1-00
Y1
ABS HYDRAULIC
UNIT
P90
FRONT POWER
DISTRIBUTION BOX
K75
ABS PUMP MOTOR
RELAY
A52
SLIP CONTROL
MODULE
(ABS/ASC)
17 X1170
41 X1652
TXD
36
ABS
F10
30A
F27
5A
A2w
INSTRUMENT
CLUSTER
42 5
28
31 29
S30
BRAKE LIGHT
SWITCH
F38
30A
F46
15A
3
3450.1-00
3450.1-00
32 11
B2
LEFT FRONT
SPEED SENSOR
ABS
3450.1-02
3413
B4
LEFT REAR SPEED
SENSOR ABS
3450.1-02
3312
B1
RIGHT FRONT
SPEED SENSOR
ABS
3450.1-02
3514
B3
RIGHT REAR
SPEED SENSOR
ABS
3450.1-02
37 7 6
A6000
ENGINE CONTROL
MODULE (DME)
3450.1-03
A8500
TRANSMISSION
CONTROL MODULE
(EGS)
3450.1-03
27 22
26
25 24 23
2 1
4
F21
5A
S6
ASC SWITCH
3450.1-03
39
LIGHT SWITCH
DETAILS
6300.0
404
3450.1-00
58g
X1175
4CYLINDER
15
2
X1170 X1652
X1652X1170
8 9 30
3450.1-03
R31
AUXILIARY
THROTTLE
POSITION SENSOR
3 1
3450.1-03
M93
AUXILIARY
THROTTLE
POSITION MOTOR
(ADS)
19
X1652
X1170
X1170
3450.1 SLIP CONTROL (ABS/ASC)

Related product manuals