EasyManua.ls Logo

BMW Z3 E37 1998 - Page 159

BMW Z3 E37 1998
347 pages
Print Icon
To Next Page IconTo Next Page
To Next Page IconTo Next Page
To Previous Page IconTo Previous Page
To Previous Page IconTo Previous Page
Loading...
paragon.myvnc.com
X18328
BM
BMW
BMWBMW
Z3
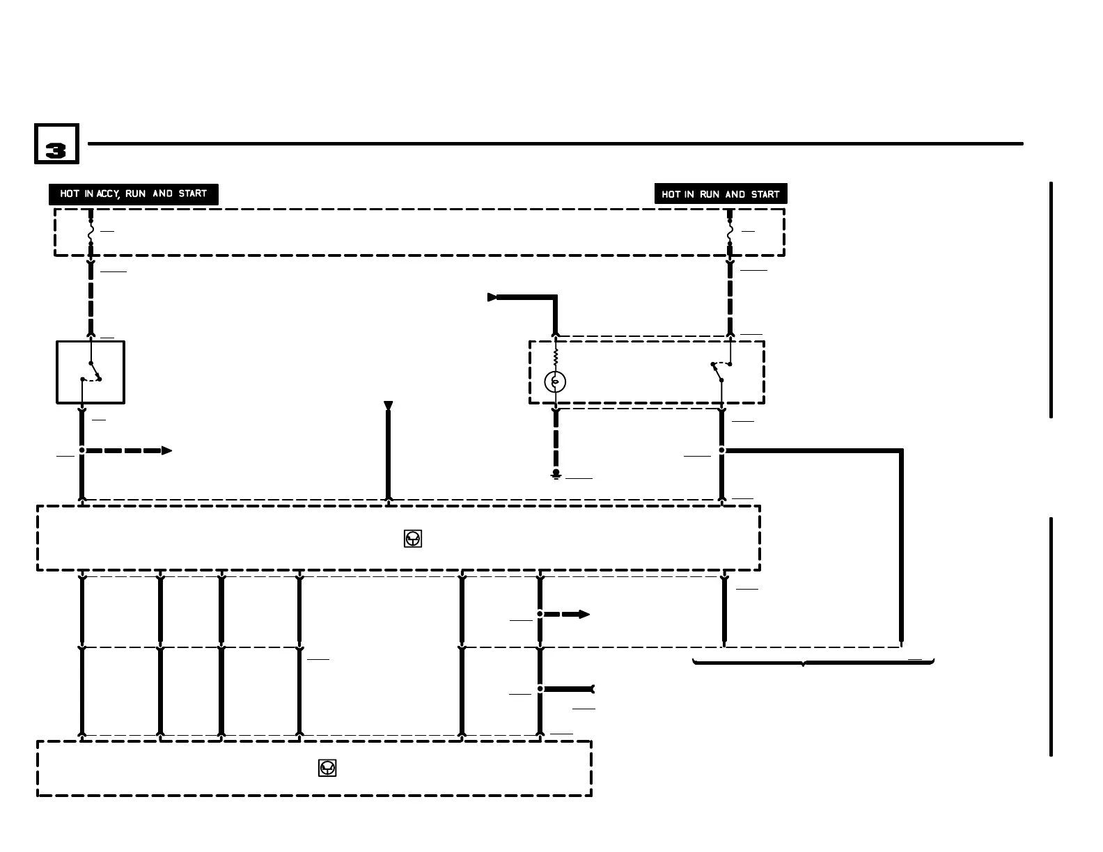
SLIP CONTROL (ABS/ASC)
04/99
3450.1
1998
Ć12
21
32 X10018
1 X78
X181
1.5 BL/RT
6 X10016
2 X78
48
BRAKE LIGHTS
6325.0
.75 BL/RT
S30
BRAKE LIGHT
SWITCH
1) BRAKE PEDAL
RELEASED
2) BRAKE PEDAL
DEPRESSED
P90
FRONT POWER
DISTRIBUTION BOX
FUSE DETAILS
0670.3
F46
15A
F13
5A
FUSE DETAILS
0670.3
18
81
82 80
77
88
81 45
.75 WS/GN .75 SW/RT .75 SW/BR .75 SW/GN
9 10 X603111 1 2
35
20
15 36
.5 BR/RT
.35 SW
220
83
.75 GE/VI
8
X8015
.5 GN/BL/GE
9
X1175
X6000
X20
2
1
1 X2227
.5 GN/BL/GE
4 X2227
44
S6
ASC SWITCH
1) OFF
2) ON
24
CHARGING
SYSTEM
1230.0
3
LIGHT SWITCH
DETAILS
6300.0
NOT USED
2
GROUND
DISTRIBUTION
0670.4
X18170
.75 BL
.5 GR/RT
.5 GN/BL/GE
X1175
A52
SLIP CONTROL
MODULE
(ABS/ASC)
.75 WS/GN .75 SW/RT .75 SW/BR .75 SW/GN .5 BR/RT
.5 SW
INSTRUMENT
CLUSTER
6211.0
.5 SW
.5 SW
.5 SW
A6000
ENGINE CONTROL
MODULE (DME)
TD
TD
D100
DATA LINK
CONNECTOR
X6002
1
X1047
M ROADSTER

Related product manuals