EasyManua.ls Logo

Bridgeport Interact 2 - Knee Arrangement

Default Icon
95 pages
Print Icon
To Next Page IconTo Next Page
To Next Page IconTo Next Page
To Previous Page IconTo Previous Page
To Previous Page IconTo Previous Page
Loading...
I
I
I
I
I
I
I
I
t
I
I
2r52llr
2152077
t572493 1577592
2152078
1700363
2t52l12
I 705068
170037 I
2L52rO7
1700824
2152140
2r52t4t
2150002
t70to79
2150064
2r50215
2t59853
L551205
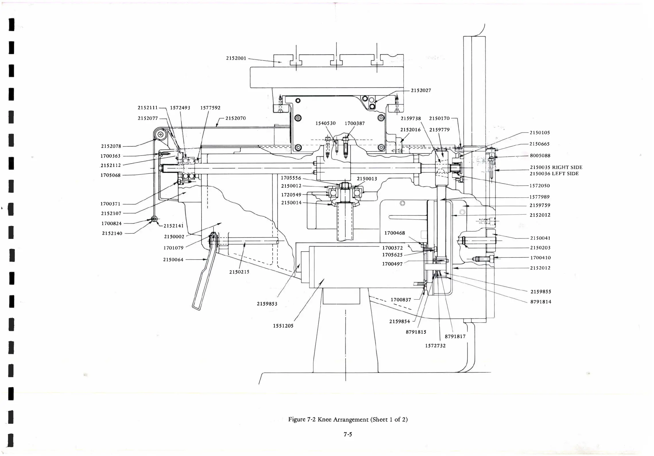
Figure
7-2Knee Arrangernent
(Sheet
I of.2)
7-5
215200r
2152070
@
I
I
I
I
2150013
t700468
I
I
I
I
v
o
o
@
1540530
L700387
1705556
2150012
1720549
21500t4
1700372
t705625
t700497
1700837
879t8t5
215985+
1572732
879t817
2t52027
21597
38
2t52At6
2r50t70
2159779
2150105
2t50665
8005088
2I5OO35
RIGHT SIDE
2150036
LEFT SIDE
15720sO
1577989
2L597 59
2152012
2150041
2150203
t7004to
2t52012
2t59855
879L8t4

Table of Contents

Related product manuals