EasyManua.ls Logo

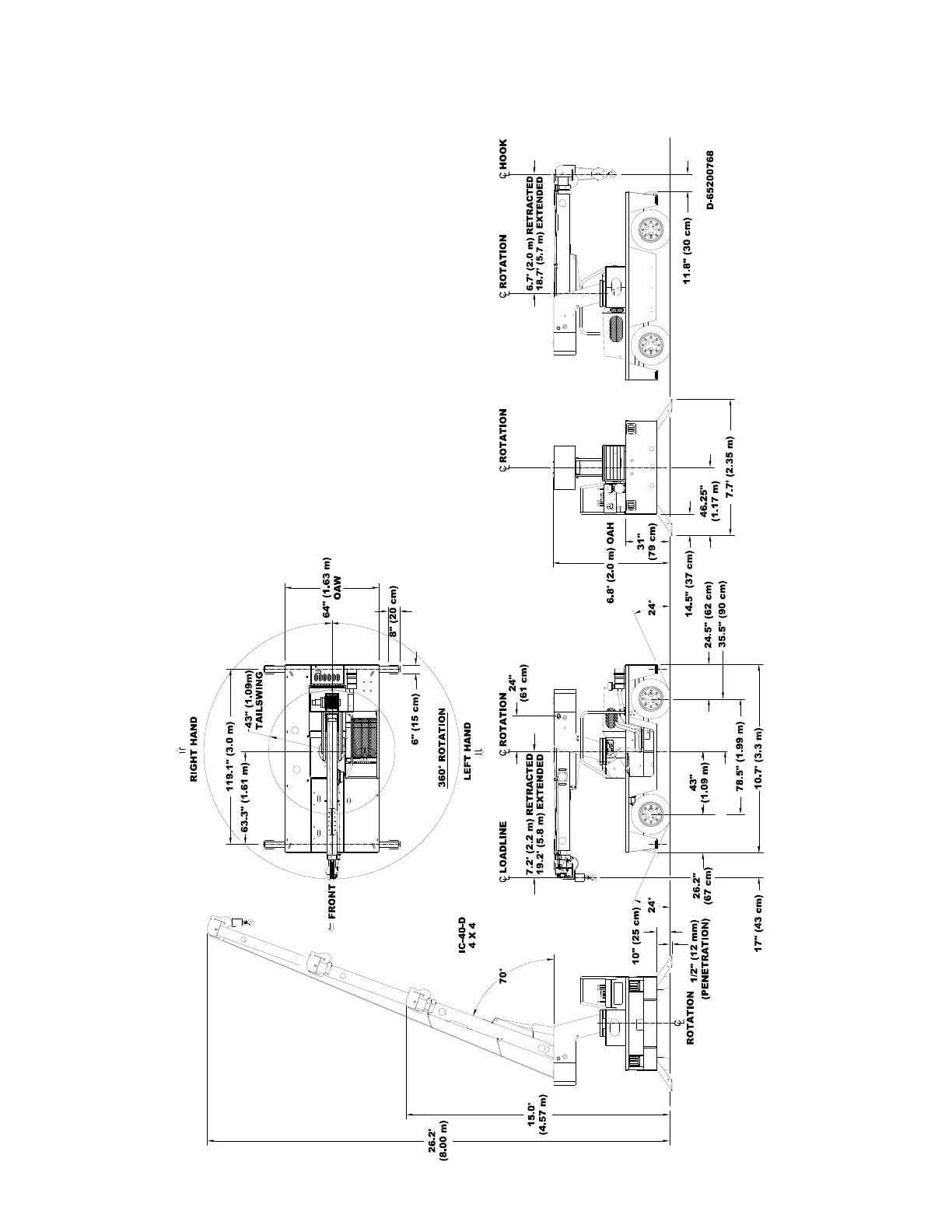
Broderson IC-40-D - Dimensions and Orientation

Broderson IC-40-D
73 pages
Print Icon
To Next Page IconTo Next Page
To Next Page IconTo Next Page
To Previous Page IconTo Previous Page
To Previous Page IconTo Previous Page
Loading...
1-2
DIMENSIONS AND ORIENTATION IC-40-2D

Related product manuals