EasyManua.ls Logo

Burkert 8793 - SER. I\O - Settings of the Serial Interface

Burkert 8793
246 pages
Print Icon
To Next Page IconTo Next Page
To Next Page IconTo Next Page
To Previous Page IconTo Previous Page
To Previous Page IconTo Previous Page
Loading...
133
Auxiliary functions
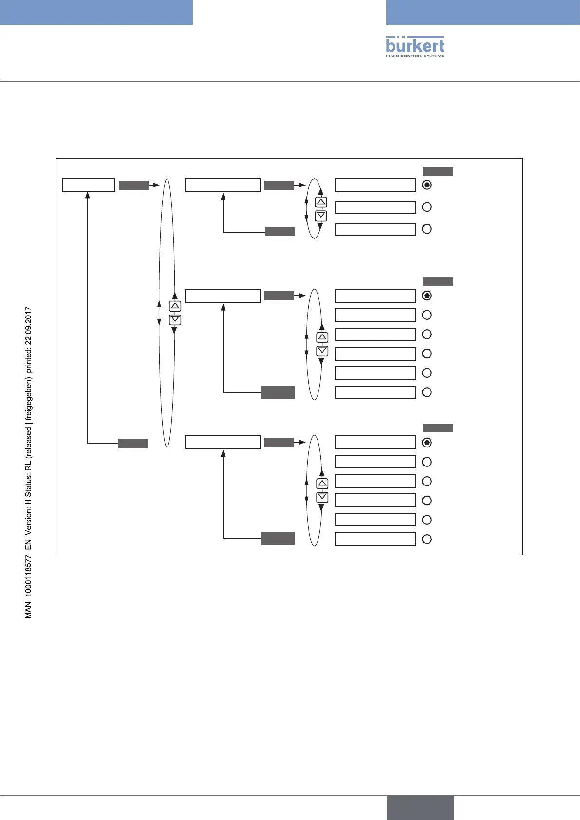
26.2.17. SER. I\O – Settings of the serial interface
This function can be used to set the type of the serial interface and the baud rate.
SELEC
SELEC
SELEC
I/O.MODE
BAUDRATE
SERIAL.CONFIG
HART
Burst
Auto
1200
NONE par.,1Stop
NONE par.,2Stop
EVEN par.,1Stop
EVEN par.,2Stop
ODD par.,1Stop
ODD par.,2Stop
2400
4800
9600
19200
38400
ENTER ENTER
ENTER
ENTER
EXIT
EXIT
EXIT
SER. I/O
Automatic
switchover to
HART/Burst
EXIT
Figure 78: Operating structure SER. I\O
english
Type 8792, 8793

Table of Contents

Other manuals for Burkert 8793

Related product manuals