EasyManua.ls Logo

Burkert 8793 - PV-SCALE - Scaling of the Process Actual Value

Burkert 8793
246 pages
Print Icon
To Next Page IconTo Next Page
To Next Page IconTo Next Page
To Previous Page IconTo Previous Page
To Previous Page IconTo Previous Page
Loading...
82
Start-Up
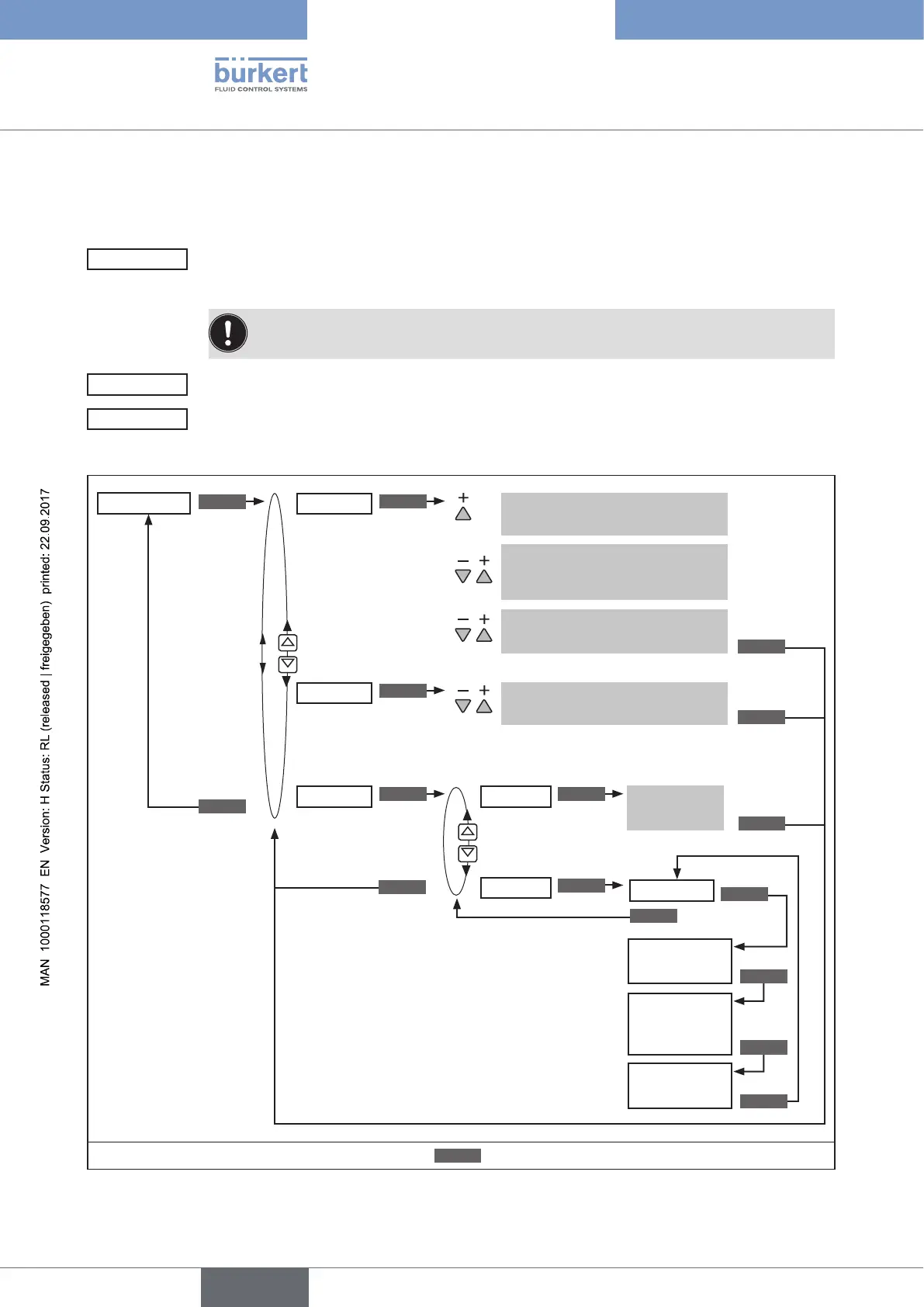
25.2.2. PV-SCALE – Scaling of the process actual value
The following settings are specified in the submenu of PV-SCALE:
PVmin
1. The physical unit of the process actual value.
2. Position of the decimal point of the process actual value.
3. Lower scaling value of the process actual value.
In PVmin the unit of the process actual value and the position of the decimal point are
specified for all scaling values (SPmin, SPmax, PVmin, PVmax).
PVmax
Upper scaling value of the process actual value.
K factor
K-factor for the flow sensor
The menu option is available only for the frequency signal type (PV-INPUT Frequency).
Operating structure:
*
ENTER
INPUT
INPUT
INPUT INPUT
ENTER
OK
OK
OK
START
OK
STOP
EXIT
Enter
K-factor
Valve is being
closed
Volume is
displayed
Container
is being filled
–> filling ...
PV SCALE
PVmin
PVmax
K factor VALUE
TEACH-IN
Specify upper scaling value
Select physical unit
Specify position of the decimal
point for all scaling values
Specify lower scaling value
Only for frequency signal type (PV-INPUT Frequency)
Press for
approx. 5 s
START
TEACH-IN
EXIT
EXIT
*
*
* If the submenu is left by pressing the left selection key
ESC
, the value remains unchanged.
Figure 36: Operating structure PV-SCALE
english
Type 8792, 8793

Table of Contents

Other manuals for Burkert 8793

Related product manuals