EasyManua.ls Logo

Burkert 8793 - Page 194

Burkert 8793
246 pages
Print Icon
To Next Page IconTo Next Page
To Next Page IconTo Next Page
To Previous Page IconTo Previous Page
To Previous Page IconTo Previous Page
Loading...
194
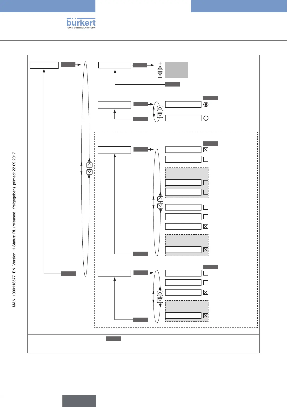
PROFIBUS DP
BUS.COMM
BUS PDI
BUS PDO
BUS FAIL
Position
P.CONTROL active
Errors
Error reset
P.CONTROL active
P.CONTROL active
CMD
Process value
1)
Setpoint
Temperature
CMD
2)
/
Setpoint
1)
Operation mode
Operation mode
SafePos off
SafePos on
EXIT
EXIT
EXIT
SELEC
SELEC
SELEC
ENTER
ENTER
ENTER
ENTER
EXIT
*
OK
Enter
value
Input device address.
Adjustment range: 0 ... 126
INPUT
Address 0
Activating /
deactivating
approach of the
safety position
Process values
which are trans-
ferred from Type
8792/8793 to
control.
Process values
which are trans-
ferred from control
to Type 8792/8793.
Only for type
8793:
Only for type
8793:
Only for type
8793:
Setting of BUS PDI and BUS PDO is made via GSD file
* If the submenu is left by pressing the
ESC
key, the value remains unchanged.
1) only when process controller activated
2) only for positioner mode
Figure 118: Operating structure - BUS.COMM; PROFIBUS DP
english
Type 8792, 8793

Table of Contents

Other manuals for Burkert 8793

Related product manuals