EasyManua.ls Logo

Calorex Pro-Pac PPT45EHC - Page 16

Calorex Pro-Pac PPT45EHC
104 pages
Print Icon
To Next Page IconTo Next Page
To Next Page IconTo Next Page
To Previous Page IconTo Previous Page
To Previous Page IconTo Previous Page
Loading...
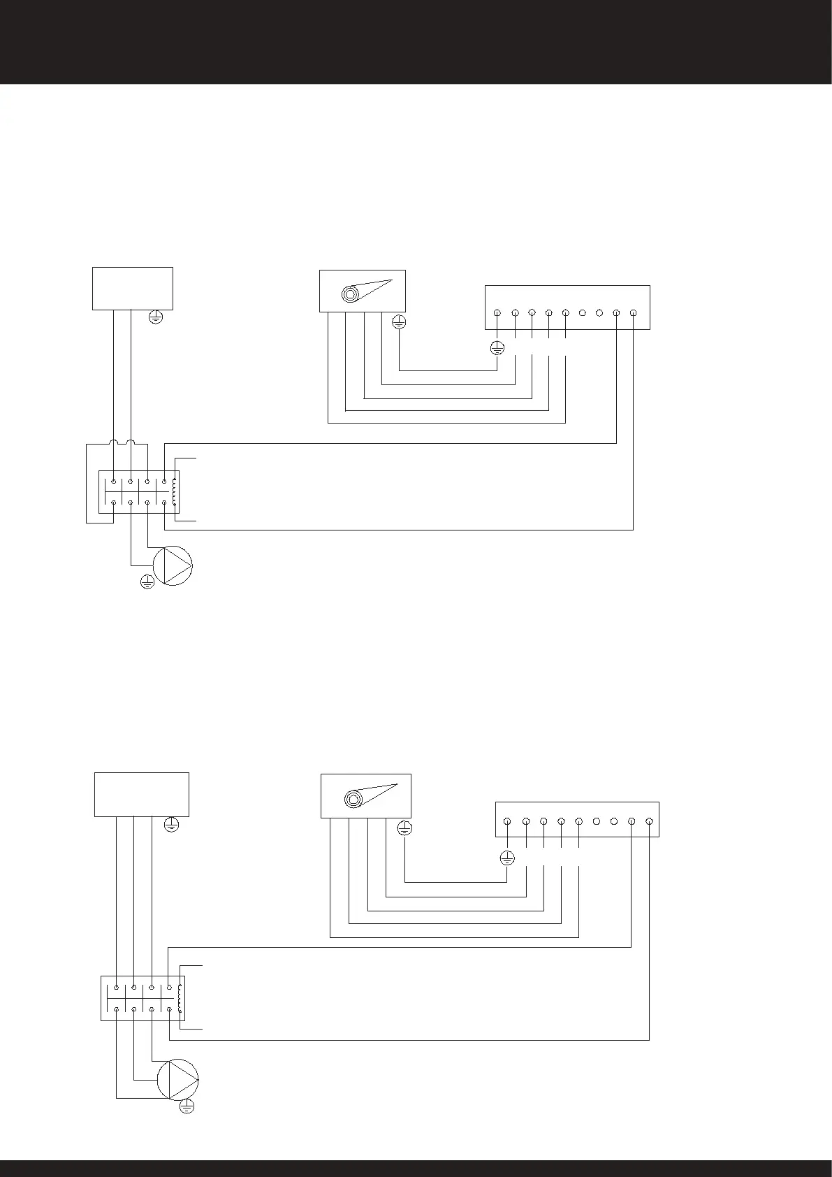
Fig. 5
RECOMMENDED ELECTRICAL INSTALLATION FOR CALOREX HEAT PUMP
WITH SINGLE PHASE WATER PUMP.
L
N
WATER PUMP
MORE THAN 3/4 HP
SINGLE PHASE
SINGLE PHASE
SUPPLY TO SUIT
CAPACITY OF
WATER PUMP
L
N
L N
L
N L
4 POLE N/O STARTER WITH
OVERLOAD AND 230V 50Hz
COIL RATED TO SUIT
WATER PUMP
N
L1
L2 L3 N
5
INTERLOCK
CALOREX HEAT PUMP
THREE PHASE
1
2
3
4
7
6
SWITCHED FUSE ISOLATOR WITHIN
2m OF HEAT PUMP AND SIZED IN
ACCORDANCE WITH DATA SHEET
9
8
L1
L2
WATER PUMP
THREE PHASE
L1 L2
L3
N
5
CALOREX
HEAT PUMP
THREE PHASE
THREE PHASE
SUPPLY TO SUIT
CAPACITY OF
WATER PUMP
L3 L3
L3 L2
L
4 POLE N/O STARTER WITH
OVERLOAD AND 230v 50Hz COIL
RATED TO SUIT WATER PUMP
L1
L3
L2
N
Fig. 6
1
2 3
4
7
6
SWITCHED FUSE ISOLATOR WITHIN
2m OF HEAT PUMP AND SIZED IN
ACCORDANCE WITH DATA SHEET
INTERLOCK
9
8
RECOMMENDED ELECTRICAL INSTALLATION FOR CALOREX HEAT PUMP
WITH THREE PHASE WATER PUMP
16
SD566250 ISSUE 35
PR0-PAC SYSTEM OWNER INSTALLATION MANUAL

Related product manuals