EasyManua.ls Logo

Calorex Pro-Pac PPT45EHC - Electrical Circuit Diagrams; Wiring Schematics

Calorex Pro-Pac PPT45EHC
104 pages
Print Icon
To Next Page IconTo Next Page
To Next Page IconTo Next Page
To Previous Page IconTo Previous Page
To Previous Page IconTo Previous Page
Loading...
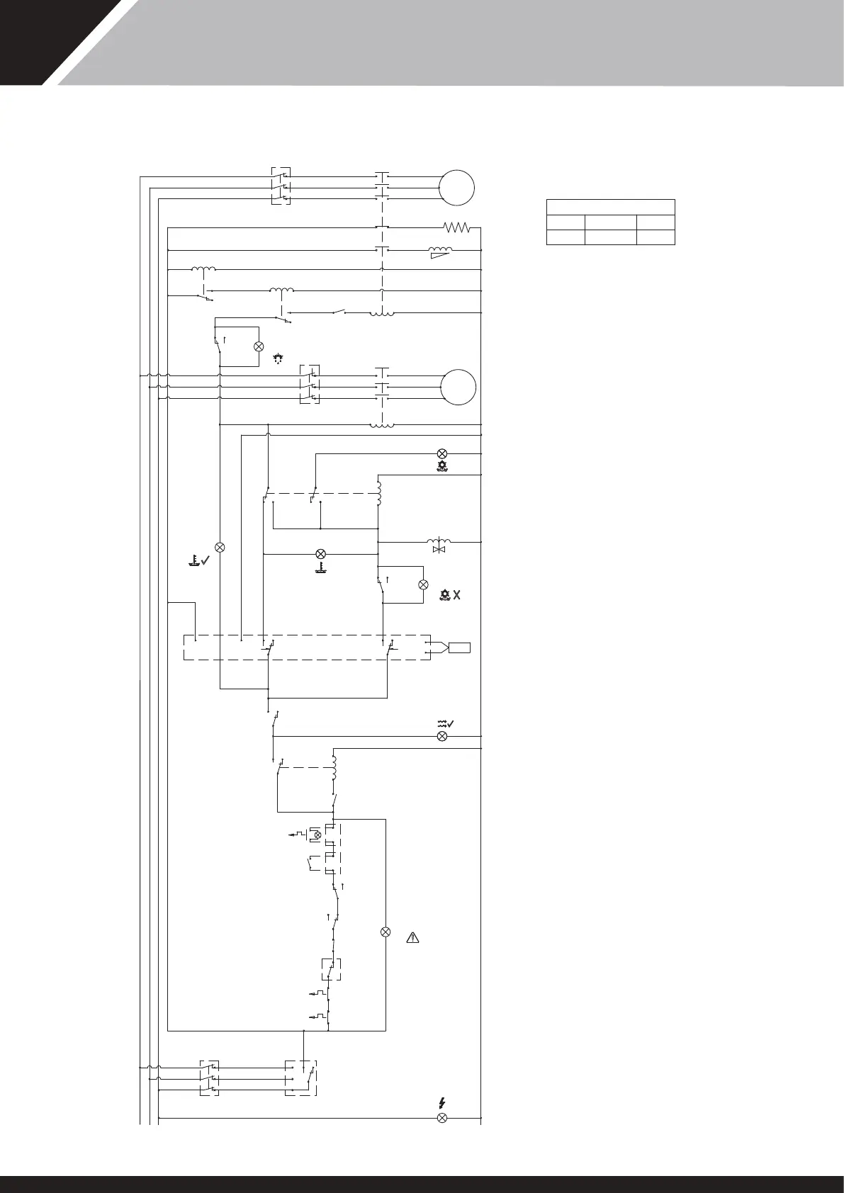
ELECTRICAL CIRCUIT DIAGRAMS
C
(COM)
H
(N/O)(N/C) L
CONTROL
2.5A
MCB SETTINGS
COMPRESSOR FAN
0.8A23.8A
MCB CONTACTS / MCB ALARM CONTACTS / MCB AUX CONTACTS SHOWN
WITH CIRCUIT BREAKER MANUALLY SWITCHED TO THE ON CONDITION
ALL OTHER CONTACTS SHOWN IN DE-ENERGISED STATE BUT WITH
REFRIGERATION CIRCUIT FULLY CHARGED
WHERE CONTACTS ARE MARKED (N/O) OR (N/C) ON CIRCUIT DIAGRAM
ABOVE CONDITIONS APPLY
L3 L2 L1
PHASE ROTATION
RELAY
5
3
1
6 (N/C)
4 (N/C)
2 (N/C)
L3
L2
L1
14 (N/O)
MAINS LIGHT
NEUTRAL
12 (N/C)
11 (COM)
FAN CIRCUIT BREAKER
5
3
1
6 (N/C)
4 (N/C)
2 (N/C)
5
3
1
6 (N/O)
4 (N/O)
2 (N/O)
FAN
95
96 (N/C)
95
96 (N/C)
(N/C)
C (COM)
H (N/C)(N/O) L
C (COM)
H (N/O)
(N/C) L
FAULT
LIGHT
COMPRESSOR MCB AUX BLK : ALARM
FAN MCB AUX BLK : ALARM
COMPRESSOR MOTOR
PROTECTOR
HP SWITCH
(BREAKS TO 'L' ON PRESSURE RISING)
LP SWITCH
(BREAKS TO 'H' ON PRESSURE FALLING)
STARTER OR
EXTERNAL FLOW
SWITCH
SOFT START THERMAL O/LOAD &
FAULT LAMP IF FITTED
(N/O)
WATER FLOW SWITCH
A
B
RELAY (R3)
WATER FLOW OK LIGHT
(COM) 1
3 (N/C) [STANDBY]
[RUN] (N/O) 2
STANDBY SWITCH
(COM) 6
4 (N/O)
MAKES 4 TO 6 ON TEMP FALLING
11
10
SENSOR
DIGITAL STAT (2 STAGE)
5
3
1
6 (N/O)
4 (N/O)
2 (N/O)
COMP
(COM)
7
4
(N/O)
21 22 (N/C)
A1 A2
(W)
(V)
(U)
5
3
1
6 (N/C)
4 (N/C)
2 (N/C)
HEATER
(N/O)
5 (N/C)
(N/O) 4 1 (N/C)
(COM) 7
RELAY (R2)
(COM) 15
18 (N/O)
16 (N/C)
DELAY TIMER 1 (12 HOUR)
A1 A2
(COM) 7
8 (N/O)
9 (N/C)
2
C (COM)
H (N/O)
(N/C) L
TEMP OK
LIGHT
OUT 1 OUT 2
CHILL
LIMIT
LIGHT
A
B
RELAY (R1)
FAN CONTACTOR
63 64 (N/0)
BA
A1
A2
(N/C) 1
7 (COM)
(N/O) 4
(N/C) 3
9 (COM)
(N/O) 6
CHILL LIGHT
REVERSING VALVE
HEAT
LIGHT
CHILL LIMIT SWITCH
(BREAKS TO H ON
TEMP/PRESSURE
FALLING)
LIQUID LINE SHUT OFF VALVE
MAKES 8 TO 7 ON TEMP RISING
DEFROST
LIGHT
DEFROST STAT
1
INTERLOCK
TERMINALS
1
(N/C)
CONTROL CIRCUT BREAKER
TRIP / OFF = BREAK CONTACT
TRIP = BREAK CONTACT
TRIP = BREAK CONTACT
TRIP / OFF = BREAK CONTACT
TRIP / OFF = BREAK CONTACT
FAN CIRCUIT BREAKER
COMPRESSOR CONTACTOR AUX BLOCK
TB
TB (N/C)
FAN THERMAL CUT
OUT
(BREAKS TO H ON
TEMP FALLING)
COMPRESSOR
CONTACTOR
DELAY
TIMER 2
(6 MINS)
PP(T)30BHC THREE PHASE (400V 3N~ 50Hz)
17
SD566250 ISSUE 35

Related product manuals