EasyManua.ls Logo

ChipBLASTER STANDARD UNIT D30-80-1 - Page 48

ChipBLASTER STANDARD UNIT D30-80-1
80 pages
Print Icon
To Next Page IconTo Next Page
To Next Page IconTo Next Page
To Previous Page IconTo Previous Page
To Previous Page IconTo Previous Page
Loading...
ChipBLASTER Inc
48
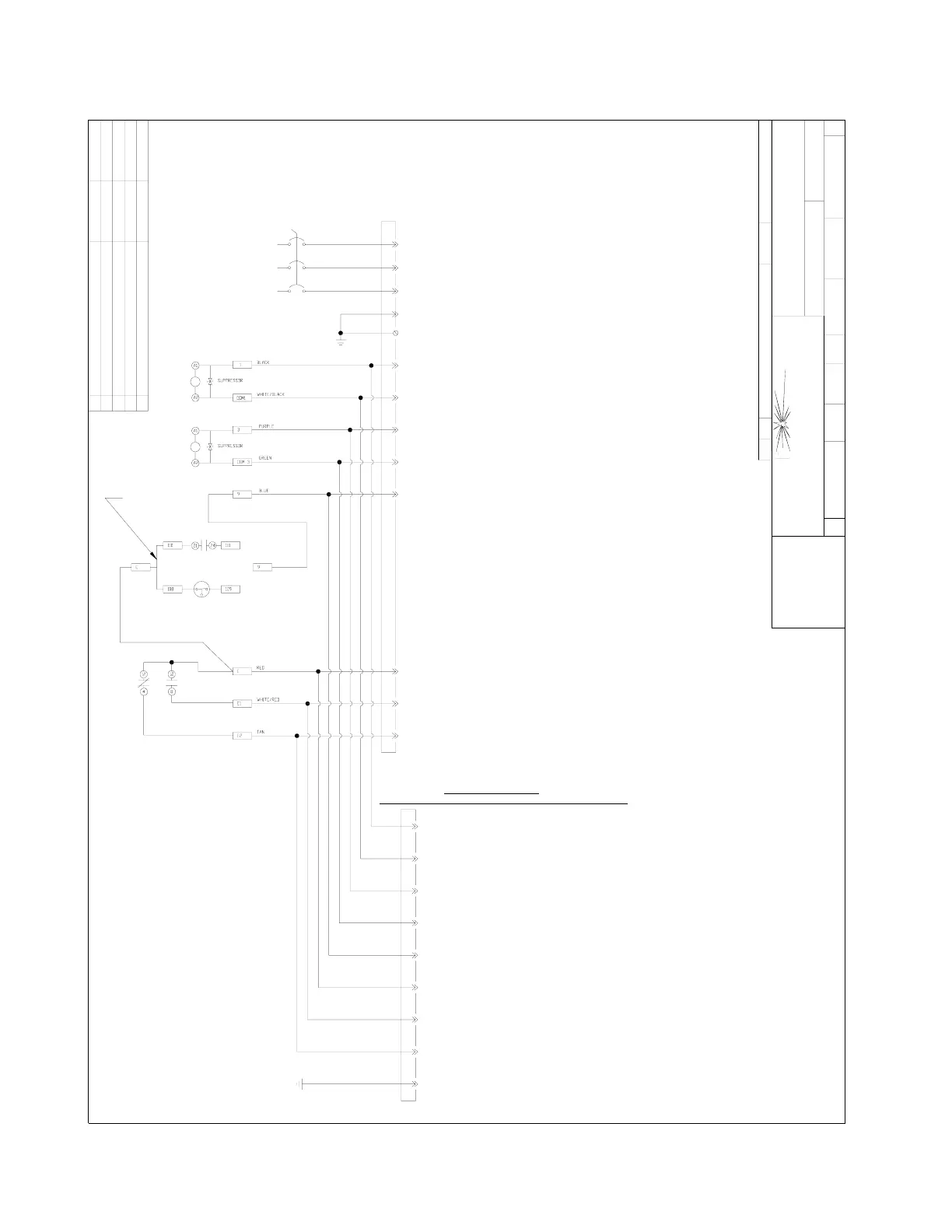
20.0. ELECTRICAL DRAWINGS (Cont.):
Chip
THIS PRINT IS THE PROPERTY OF ChipBLASTER. THIS
DOCUMENT CONTAINS PROPRIETARY INFORMATION AND SUCH
INFORMATION MAY NOT BE DISCLOSED TO OTHERS FOR ANY
PURPOSE OR USED FOR MANUFACTURING PURPOSES WITHOUT
WRITTEN PERMISSION FROM ChipBLASTER.
Tolerances
0.0005
0.01
0.005
1/32
BREAK ALL SHARP EDGES
(NONACCUMULATIVE)
X.XX
REMOVE ALL BURRS &
X.X
BLASTER
X.XXXX
X.XXX
Chip
UNIT:SIZE:
C
QTY.
CUSTOMER:
APPROVED BY:
FAX: (814)724-6287
PHONE: (814)724-6278
BLASTER
www.chipblaster.com
DRAWN BY: DATE:
TITLE:
IT.
DRAWING NUMBER:
OF
SHEET: REV:
MAT'L:
PART No.
REV
DESCRIPTION DATE
SCALE:
NOTES
DESCRIPTION
13605 S. MOSIERTOWN ROAD
MEADVILLE, PA 16335
USA
NAME
AND POWER INTERFACE
D30-80-1 STANDARD CONTROL
JRG
JRG
11JAN06
D30-003
33 D
NTS
1DS
3
2
1
GND (PE)
L3
L2
L1
ChipBLASTER
STANDARD POWER INTERFACE PLUG (12 PIN)
MACHINING CENTER
5
6
7
9
8
11
12
10
ES
ES
CR1
ERROR SIGNAL
(READY SIGNAL)
COMMON
N.O. ERROR SIGNAL
(READY SIGNAL)
CLOSED = OKAY
N.C. ERROR SIGNAL
(READY SIGNAL)
OPEN = OKAY
3 PHASE SUPPLY INPUT
REFER TO POWER
WIRING FOR
CURRENT DRAW.
COOLANT #1 ON
COMMON
INDEX
COMMON
FILTER DIRTY SIGNAL
(SET @ 15PSI)
3 PHASE SUPPLY
GND (PE)
4
CR3
4
9
6
7
5
2
3
1
8
COMMON
FILTER DIRTY SIGNAL
COOLANT #1 ON
INDEX
COMMON
CONTROL PLUG (9PIN)
OPTIONAL USE WITH MACHINE TOOL SPECIFIC INTERFACE
GND (PE)
GND (PE)
B
CHANGED ES TO 4 POLE JRG
27FEB06
JRGADDED HORNC 27FEB06
2PS
CR1
NOTE 5
RUN RELAY SIGNAL
SEE NOTE 5
ADDED DIRTY FITER OR
D
R.B.
RUN RELAY SIGNAL OPTION
16 MAY 06
NOTE 5
INSTALL JUMPERS
ON BOTTOM OF
THEMINAL STRIP
N.C. ERROR SIGNAL
(READY SIGNAL)
OPEN = OKAY
N.O. ERROR SIGNAL
(READY SIGNAL)
CLOSED = OKAY
ERROR SIGNAL
(READY SIGNAL)
COMMON

Table of Contents