EasyManua.ls Logo

Cino eC - Instant Hydraulic Diagram

Cino eC
50 pages
Print Icon
To Previous Page IconTo Previous Page
To Previous Page IconTo Previous Page
Loading...
7
7
6
6
5
5
4
4
3
3
2
2
1
1
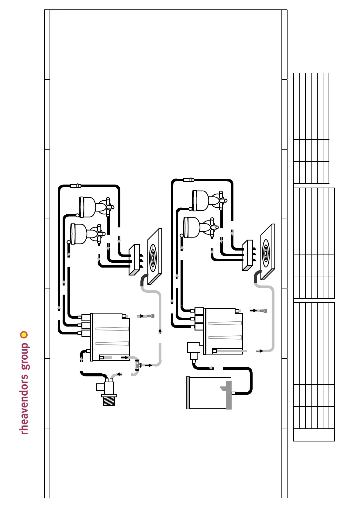
schema idraulico I
15. instant hydraulic diagram
R
T8
ER
EVA
VRG
ER
T2
T2
T2
T2
T2
T2
T8
T4
T1
BO
P1
P2 P3
M1
M2
T8
IFC
IN9
name
short insert
silicone hose 05/08T
silicone hose 06/09T
silicone hose 07/11T
silicone hose 10/14T
symbol
IFC
T1
T2
T4
T8
column
6
/
/
/
/
name
boiler pump 3
mixer 1
mixer 2
nozzle support
drip tray
90° joint
symbol
P3
M1
M2
ER
VRG
IN9
column
3
5
5
4
4
4
name
water inlet solenoid valve
water load solenoid valve
water internal tank
boiler
boiler pump 1
boiler pump 2
symbol
EVA
VIA
SA
BO
P1
P2
column
2
3
2
3
3
3
L
E
G
E
N
D
A
T8
ER
ER
T2
T2
T2
T2
T2
T2
BO
P1
P2 P3
M1
M2
T4
T4
VIA
VRG
SA
IFC
IN9
cino eC by
MAN1010105 rel. 03 dated 12.02.2014 page n. 50 of 50 page
www.rheavendors.com tel: 0039 02 966 551 fax: 0039 02 96 55 086 e mail: rheavendors@rheavendors.com
esclusiva proprietà di rheavendors group

Related product manuals