EasyManua.ls Logo

Cisco ASR 5500 - Page 316

Cisco ASR 5500
430 pages
To Next Page IconTo Next Page
To Next Page IconTo Next Page
To Previous Page IconTo Previous Page
To Previous Page IconTo Previous Page
Loading...
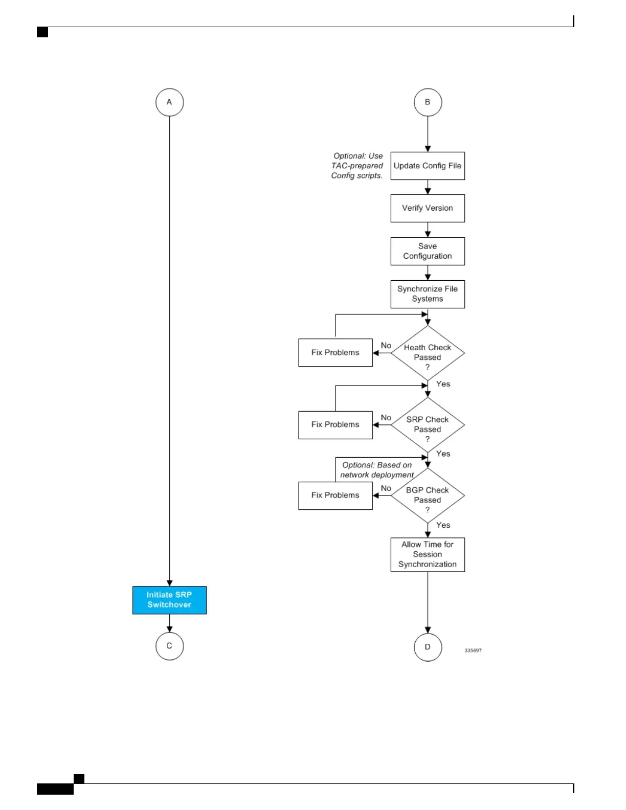
Figure 14: ICSR Software Upgrade
Part 3
ASR 5500 System Administration Guide, StarOS Release 21.5
290
Interchassis Session Recovery
Updating the Operating System

Table of Contents

Other manuals for Cisco ASR 5500

Related product manuals