EasyManua.ls Logo

Cisco ASR 5500 - Page 32

Cisco ASR 5500
430 pages
To Next Page IconTo Next Page
To Next Page IconTo Next Page
To Previous Page IconTo Previous Page
To Previous Page IconTo Previous Page
Loading...
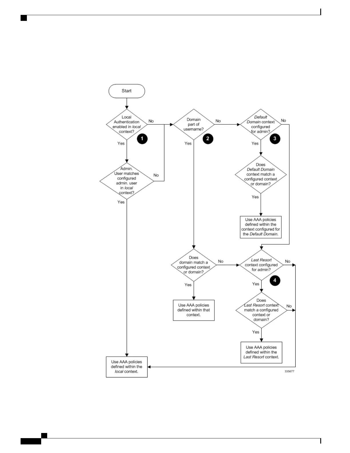
The following table and flowchart describe the process that the system uses to select an AAA context for a
context-level administrative user. Items in the table correspond to the circled numbers in the flowchart.
Figure 1: Context-level Administrative User AAA Context
ASR 5500 System Administration Guide, StarOS Release 21.5
6
System Operation and Configuration
Context Selection for Context-level Administrative User Sessions

Table of Contents

Other manuals for Cisco ASR 5500

Related product manuals