EasyManua.ls Logo

Clarion VX409 - Page 137

Clarion VX409
140 pages
Print Icon
To Next Page IconTo Next Page
To Next Page IconTo Next Page
To Previous Page IconTo Previous Page
To Previous Page IconTo Previous Page
Loading...
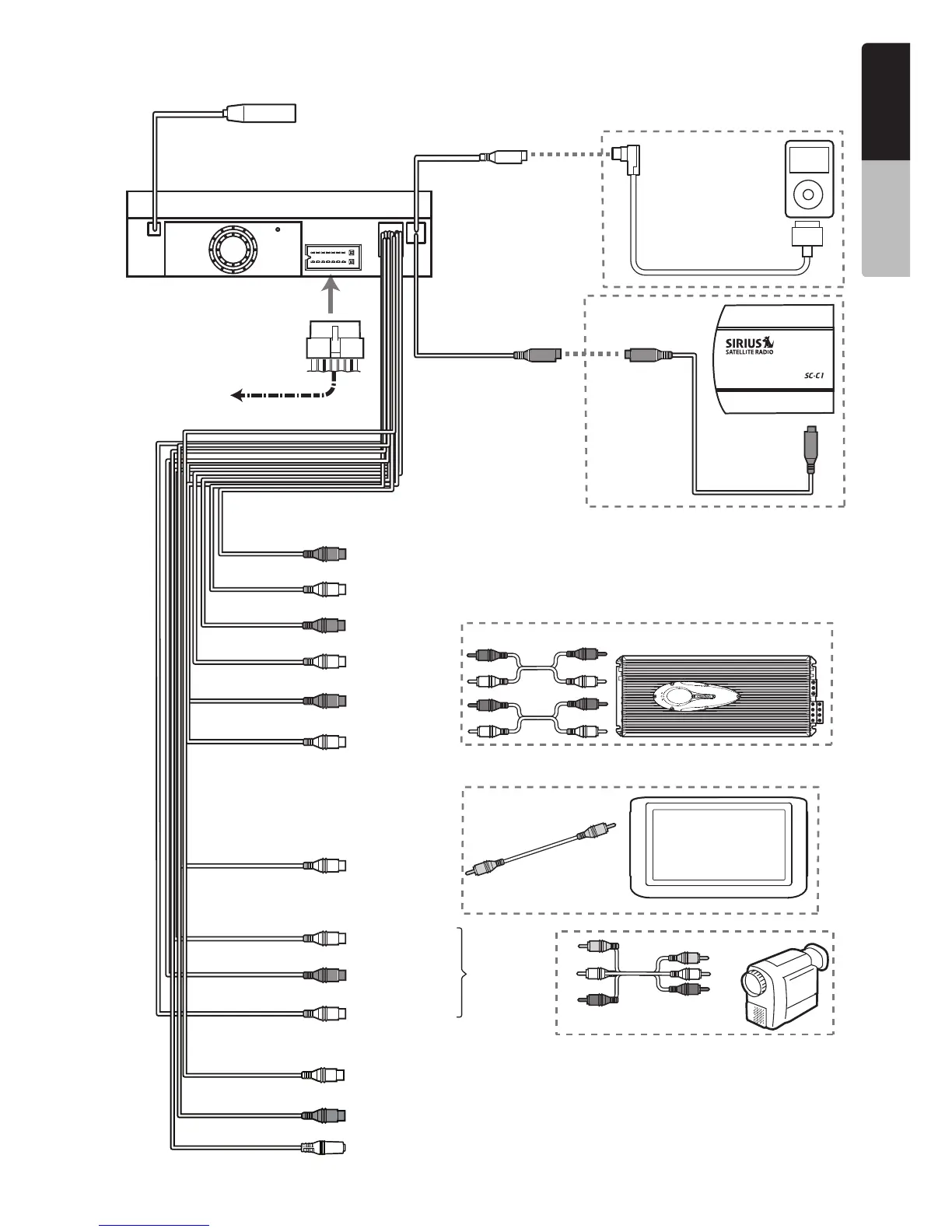
iPod
Terminal
de entrada
visual
Enchufe hembra de la antena de la radio
Sirius
Negro
Negro
iPod
Cable conector
Videograbadora, etc.
4-Amplificador de canales
Monitor
trasero
Consulte la página 138
Blanco
Blanco
Línea de salida
Subwoofer
nea de salida
Atrás derecha
nea de salida
Atrás izquierda
nea de salida
Frontal derecha
Monitor
trasero
Rojo
nea de salida
Frontal izquierda
AUX In (entrada
auxiliar)/izquierda
AUX In (entrada
auxiliar)/derecha
AUX In
(entrada auxiliar)
Video
Blanco
Amarillo
Amarillo
Blanco
Blanco
Rojo
Rojo
Rojo
Púrpura
Púrpura
Gris
Gris
Negro
Negro
Negro
Rojo
Rojo
Negro
Blanco
Modelo VZ409
(SC-C1)
Cable
conector
SIRIUS CONNECT VEHICLE TUNER
Español
Manual del
propietario
VX409/VZ409
137
BTL370 /L
BTL370 /R
Azul
Azul
Red
White
Mando a distancia del
volante de control de terminal

Table of Contents

Related product manuals