Home
Coaire
Air Compressor
SCROLL CSOF-M3PL/H12
Page 43 (Electrical Wiring Drawings)
Coaire SCROLL CSOF-M3PL/H12 - Electrical Wiring Drawings; CSOF-M3 PL(H);M5 PL(H Wiring Diagram
47 pages
Manual
Save Page as PDF
To Next Page
To Next Page
To Previous Page
To Previous Page
Loading...
43
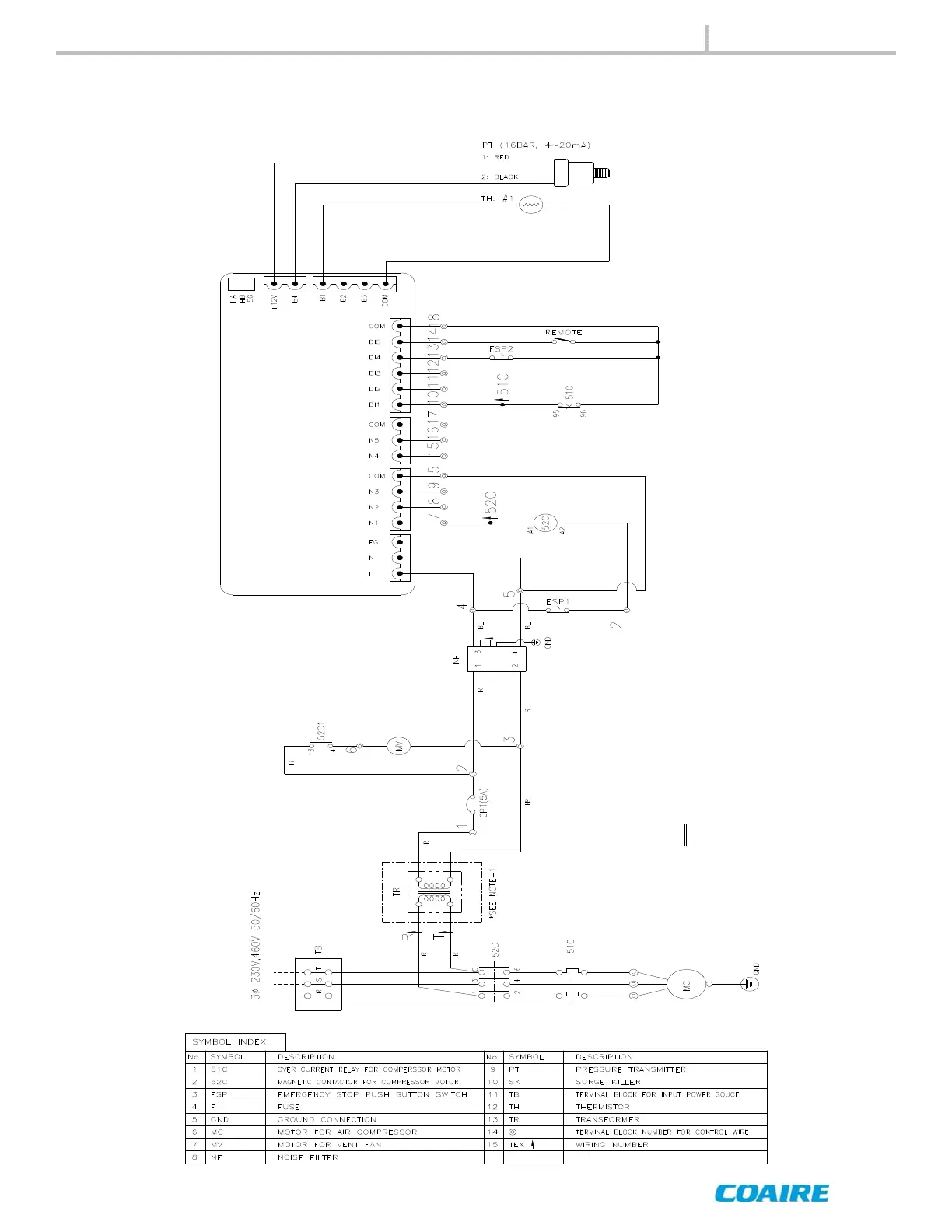
11.0 Electrical
wiring drawings
11-1 CSOF-M3PL(H), CSOF-M5PL(H)
ELECTRICAL WIRING
DRAWINGS
1. USE ONLY 230V or 460V POWER INPUT
2. WIRING COLOR - B: BLA
CK, BL: BLUE, R: RED, Y: YELLOW
PRIMARY : INPUT VOLTAGE, SECONDARY : 110
V (100VA)
NOTES
42
44
Table of Contents
Main Page
1 Table of Contents
3
2 Safety and Warnings
4
General
4
Safety and Warnings 2-1 General
4
Safety Caution
4
Safety and Warnings
5
3 General
7
Specification
7
General 3-1 Specification
7
Major Component
8
System Diagram
10
4 Installation
12
Inspection
12
Installation 4-1 Inspection
12
Handling
12
Installation
13
Requirements for the Piping
14
Wiring
15
5 Operation
18
Commissioning
18
Operation 5-1 Commissioning
18
Routine Operation
19
6 Functional Descriptions
21
Airend
21
Motor
21
Fan
22
Cooler
22
Suction Filter
22
Check Valve
22
7 Control
23
Controller
23
Major Functions
23
Configuration of Functions
24
Main Menu
28
Error Messages
30
8 Maintenance
31
Scheduled Maintenance
31
Maintenance 8-1 Scheduled Maintenance (L)
31
Scheduled Maintenance
32
Maintenance
33
9 Troubleshooting
37
10 Outline Drawings
41
Csof-M3Pl(H), Csof-M5Pl(H)
41
Csof-S8Pl(H), Csof-S10Pl(H)
42
11 Electrical Wiring Drawings
43
Csof-M3Pl(H), Csof-M5Pl(H)
43
Csof-S8Pl(H), Csof-S10Pl(H)
44
Startup Report
45
Warranty Claim Report
46
Related product manuals
Coaire CHSA-7.5M
47 pages
Coaire CHSA-20M
47 pages