EasyManua.ls Logo

Danfoss VLT HVAC Drive FC 102 - Page 178

Danfoss VLT HVAC Drive FC 102
254 pages
Print Icon
To Next Page IconTo Next Page
To Next Page IconTo Next Page
To Previous Page IconTo Previous Page
To Previous Page IconTo Previous Page
Loading...
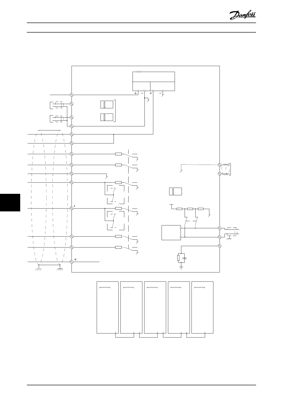
10.4.4 12-pulse Control Terminals
Switch mode
power supply
10 Vdc
15 mA
24 Vdc
130/200 mA
Analog output
0/4-20 mA
50 (+10 V OUT)
S201
S202
ON/I=0-20 mA
OFF/U=0-10 V
+10 Vdc
-10 Vdc
+10 Vdc
0/4-20 mA
-10 Vdc
+10 Vdc
0/4-20 mA
53 (A IN)
54 (A IN )
55 (COM A IN )
(COM A OUT) 39
(A OUT) 42
12 (+24 V OUT )
13 (+24 V OUT )
18 (D IN)
19 (D IN )
20 (COM D IN)
27 (D IN/OUT )
24 V
24 V
OV
OV
29 (D IN/OUT )
32 (D IN )
33 (D IN )
37 (D IN )
5 6 7 8 5 6 7 8
11
CI45
module
CI45
module
CI45
module
CI45
module
CI45
module
12 13 14 11 12 13 14 11 12 13 14 11 12 13 14 11 12 13 14
15 16 17 1815 16 17 1815 16 17 1815 16 17 1815 16 17 18
5 6 7 8 5 6 7 8 5 6 7 8
1 12 23 34 4 1 2 3 4 1 2 3 4 1 2 3 4
P 5-00
24 V (NPN)
0 V (PNP)
24 V (NPN)
0 V (PNP)
24 V (NPN)
0 V (PNP)
24V (NPN)
0V (PNP)
24V (NPN)
0V (PNP)
24V (NPN)
0V (PNP)
ON=Terminated
OFF=Open
(PNP) = Source
(NPN) = Sink
RS485
(COM RS485) 61
(P RS485) 68
(N RS485) 69
RS485
Interface
S801
S801
5V
ON
ON
ON
1
1
1
2
2
2
130BB759.11
Illustration 10.17 12-pulse Control Terminals
Electrical Installation Con...
VLT
®
HVAC Drive FC 102
176 Danfoss A/S © 11/2017 All rights reserved. MG16C302
1010

Table of Contents

Other manuals for Danfoss VLT HVAC Drive FC 102

Related product manuals