EasyManua.ls Logo

Danfoss VLT HVAC Drive FC 102 - Wiring Configuration for a Relay Set-Up with Smart Logic Control; Wiring Configuration for a Fixed Variable-Speed Pump; Wiring Configuration for Lead Pump Alternation

Danfoss VLT HVAC Drive FC 102
254 pages
Print Icon
To Next Page IconTo Next Page
To Next Page IconTo Next Page
To Previous Page IconTo Previous Page
To Previous Page IconTo Previous Page
Loading...
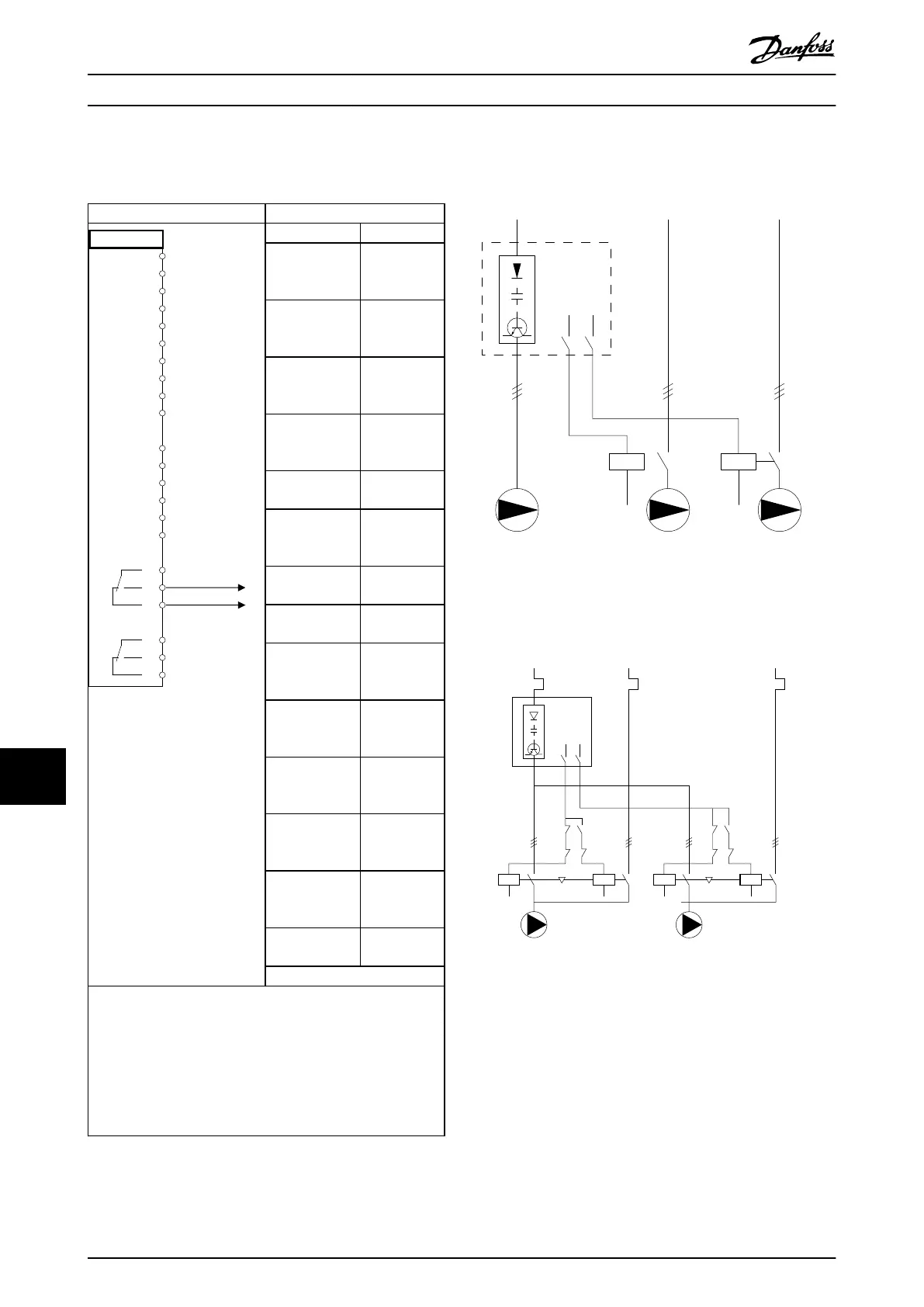
12.10 Wiring Conguration for a Relay Set-
up with Smart Logic Control
Parameters
FC
+24 V
+24 V
D IN
D IN
D IN
COM
D IN
D IN
D IN
D IN
+10 V
A IN
A IN
COM
A OUT
COM
R1R2
12
13
18
19
20
27
29
32
33
37
50
53
54
55
42
39
01
02
03
04
05
06
130BB839.10
Function Setting
Parameter 4-30
Motor Feedback
Loss Function
[1] Warning
Parameter 4-31
Motor Feedback
Speed Error
100 RPM
Parameter 4-32
Motor Feedback
Loss Timeout
5 s
Parameter 7-00 S
peed PID
Feedback Source
[2] MCB 102
Parameter 17-11
Resolution (PPR)
1024*
Parameter 13-00
SL Controller
Mode
[1] On
Parameter 13-01
Start Event
[19] Warning
Parameter 13-02
Stop Event
[44] Reset key
Parameter 13-10
Comparator
Operand
[21] Warning
no.
Parameter 13-11
Comparator
Operator
[1] ≈ (equal)*
Parameter 13-12
Comparator
Value
90
Parameter 13-51
SL Controller
Event
[22]
Comparator 0
Parameter 13-52
SL Controller
Action
[32] Set digital
out A low
Parameter 5-40 F
unction Relay
[80] SL digital
output A
*=Default value
Notes/comments:
If the limit in the feedback monitor is exceeded, warning 90,
Feedback Mon. is issued. The SLC monitors warning 90, Feedback
Mon. and if the warning becomes true, relay 1 is triggered.
External equipment may require service. If the feedback error
goes below the limit again within 5 s, the drive continues and
the warning disappears. Reset relay 1 by pressing [Reset] on the
LCP.
Table 12.13 Wiring Conguration for a Relay Set-up with
Smart Logic Control
12.11
Wiring Conguration for a Fixed
Variable-speed Pump
L1/L2/L3 L1/L2/L3 L1/L2/L3
Power Section
RELAY 1
RELAY 2
130BA376.10
Illustration 12.5 Fixed Variable Speed Pump Wiring Diagram
12.12 Wiring Conguration for Lead Pump
Alternation
130BA377.13
L1/L2/L3
FC
L1/L2/L3
L1/L2/L3
k3
k2
k3
k1
K2
K1
K1
K1
K4
K3
K4
K3
R1
R2
Illustration 12.6 Lead Pump Alternation Wiring Diagram.
Every pump must be connected to 2 contactors (K1/K2 and
K3/K4) with a mechanical interlock. Thermal relays or other
motor overload protection devices must be applied
according to local regulation and/or individual demands.
Relay 1 (R1) and relay 2 (R2) are the built-in relays
in the drive.
When all relays are de-energized, the 1
st
built-in
relay that is energized cuts in the contactor
corresponding to the pump controlled by the
Application Examples
VLT
®
HVAC Drive FC 102
214 Danfoss A/S © 11/2017 All rights reserved. MG16C302
1212

Table of Contents

Other manuals for Danfoss VLT HVAC Drive FC 102

Related product manuals