EasyManua.ls Logo

Deep Sea Electronics Plc DSE5320 - Appendix

Deep Sea Electronics Plc DSE5320
66 pages
Print Icon
To Next Page IconTo Next Page
To Next Page IconTo Next Page
To Previous Page IconTo Previous Page
To Previous Page IconTo Previous Page
Loading...
DSE Model 5320 Automatic Mains Failure & Instrumentation System Operators Manual
Part No. 057-014 5320 OPERATING MANUAL ISSUE 5.1 18/06/2007 ADM 55
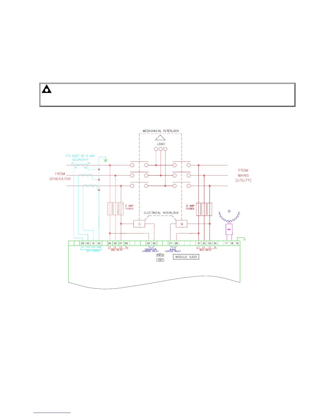
14 APPENDIX
14.1 ALTERNATIVE WIRING TOPOLOGIES
The 53xx series controllers can support many different wiring topologies (AC systems) to suit the many systems in
use worldwide. The ‘Typical connection diagram’ details how to connect the module when used in a 3 phase, 4
wire system (3 phase star connected alternators). Changes to this typical wiring diagram for other AC systems are
detailed below.
NOTE:- The factory default configuration for the 5320 module is for use with the 3 phase, 4 wire AC
system. If another system is to be used, the controller must be reconfigured using the 5xxx series
configuration software.
14.1.1 3 PHASE, 3 WIRE
CALL US TODAY
1-888-POWER-58
REQUEST A QUOTE
parts@genpowerusa.com
SHOP ONLINE
www.genpowerusa.com

Related product manuals