EasyManua.ls Logo

Dell QMD8262-k - Iscsi Troubleshooting

Dell QMD8262-k
261 pages
Print Icon
To Next Page IconTo Next Page
To Next Page IconTo Next Page
To Previous Page IconTo Previous Page
To Previous Page IconTo Previous Page
Loading...
A–Troubleshooting
iSCSI Troubleshooting
224 CU0354602-00 L
iSCSI Troubleshooting
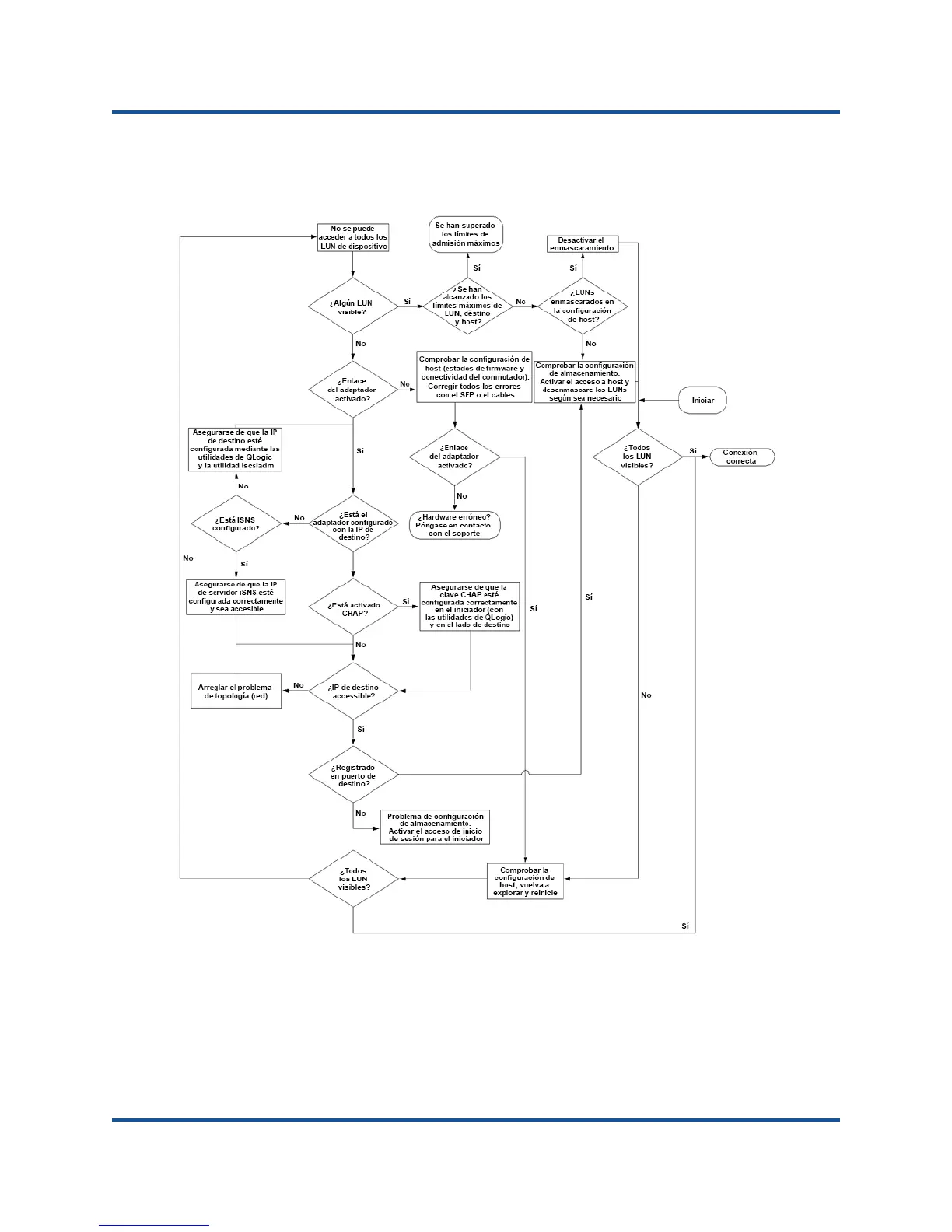
Figure A-2. iSCSI Diagnostics Flowchart

Table of Contents