EasyManua.ls Logo

Delta VFD450C43S-00 - Advanced Parameters

Delta VFD450C43S-00
1259 pages
To Next Page IconTo Next Page
To Next Page IconTo Next Page
To Previous Page IconTo Previous Page
To Previous Page IconTo Previous Page
Loading...
Chapter 12 Descriptions of Parameter SettingsC2000 Plus
12.1-11-1
11 Advanced Parameters
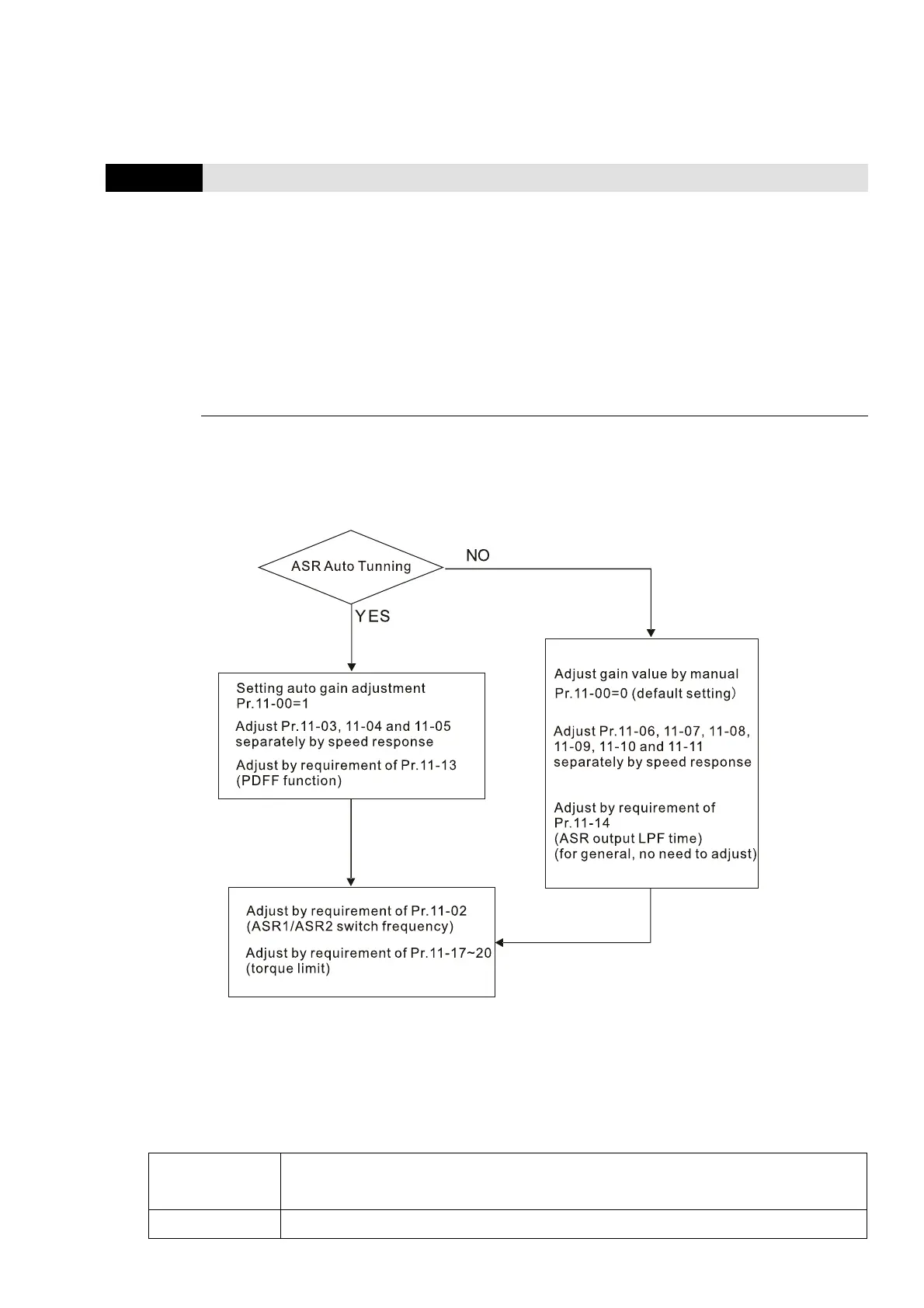
In this parameter group, ASR is the abbreviation for Adjust Speed Regulator.
You can set this parameter during operation.
11-00
System Control
Default: 0000h
Settings bit0: Auto-tuning for ASR
bit1: Inertia estimate (only in FOCPG mode)
bit2: Zero speed servo
bit6: 0 Hz linear-cross (applied to 230V / 460V models)
bit7: Save or do not save the frequency
bit8: Maximum speed for point-to-point position control
bit11: Switch between IMFOCPG and IMVF modes
bit0 = 0: Manual adjustment for ASR gain, Pr.11-06–Pr.11-11 are valid and Pr.11-03–Pr.11-05
are invalid.
bit0 = 1: Auto-adjustment for ASR gain, the system automatically generates an ASR setting,
Pr.11-06–Pr.11-11 are invalid and Pr.11-03–Pr.11-05 are valid.
When the drive needs to keep a certain torque at zero-speed, or it needs a steady frequency
output at extremely low speed, increase Pr.11-05 zero-speed bandwidth appropriately. When
the speed is in high-speed area, if the output current trembles seriously and makes the drive
vibrate, then decrease the high-speed bandwidth.
For example:
Manual gain
Response:
[Pr.11-10, Pr.11-11] > [Pr.11-06, Pr.11-07] > [Pr.11-08, Pr.11-09]
Auto gain Pr.11-05 = 15 Hz, Pr.11-03 = 10 Hz, Pr.11-04 = 8 Hz

Table of Contents

Related product manuals