EasyManua.ls Logo

Directed 3305 - Page 10

Directed 3305
42 pages
Print Icon
To Next Page IconTo Next Page
To Next Page IconTo Next Page
To Previous Page IconTo Previous Page
To Previous Page IconTo Previous Page
Loading...
6
© 2019 Directed. All rights reserved.
Important: Never use this wire to drive anything but a relay or a low-current
input! This transistorized output can only supply 200mA, and connecting di-
rectly to a solenoid, motor, or other high-current device will cause the module
to fail.
4
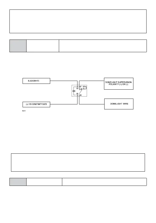
BLACK/WHITE 200mA (-) DOMELIGHT SUPERVISION
OUTPUT
Connect this wire to an optional domelight supervision relay as shown
in the following diagram:
WIRE
This wire supplies a (-) 200 mA output for 30 seconds when the system
is disarmed, and when the ignition is turned off (programmable On/
Off). It will pulse continuously during the alarm trigger duration.
Important: This output is only intended to drive a relay. It cannot be con-
nected directly to the domelight circuit, as the output cannot support the
current draw of one or more bulbs.
5
GREEN (-) DOOR TRIGGER INPUT
Most vehicles use negative door trigger circuits. Connect the Green
wire to a wire showing ground when any door is opened. When con-