EasyManua.ls Logo

Emerson Micro Motion 1700 - Page 240

Emerson Micro Motion 1700
328 pages
Print Icon
To Next Page IconTo Next Page
To Next Page IconTo Next Page
To Previous Page IconTo Previous Page
To Previous Page IconTo Previous Page
Loading...
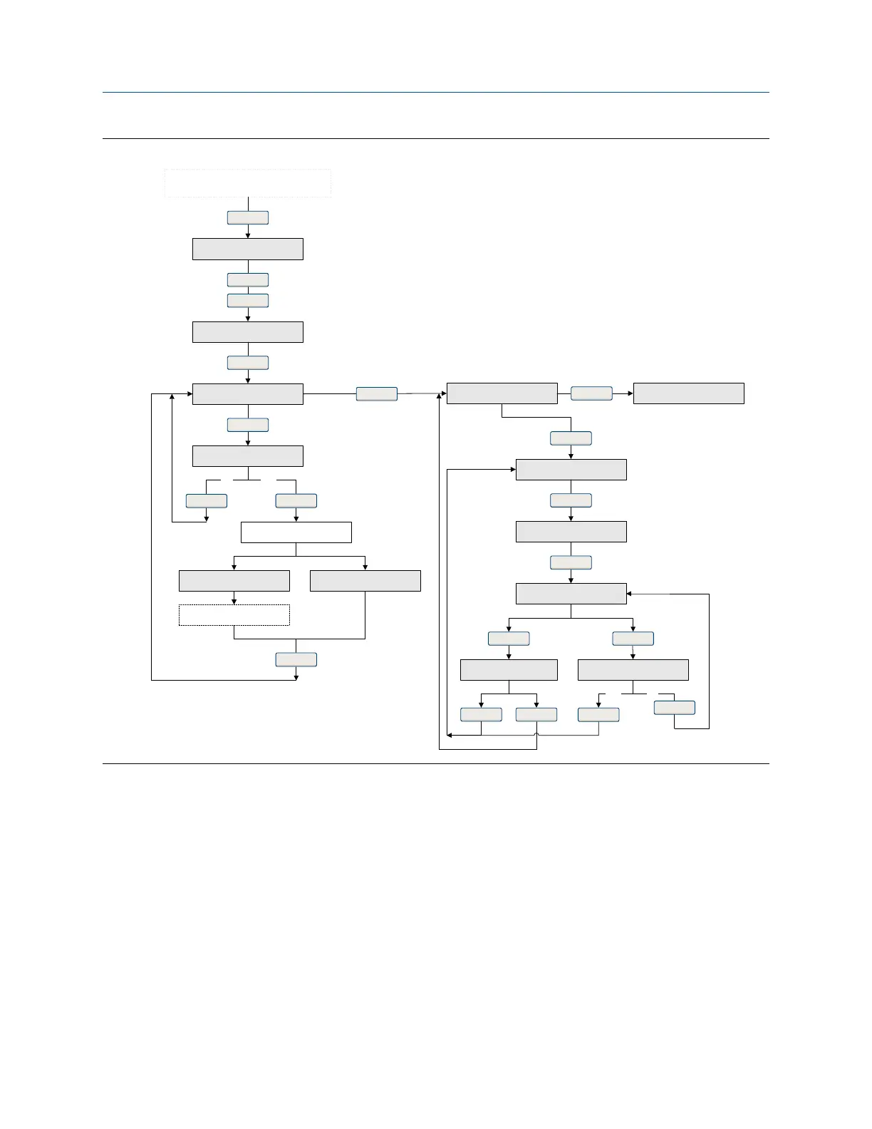
Offline menu – ZeroFigure A-13:
………………….
OFF-LINE MAINT
Scroll and Select simultaneously
for 4 seconds
Scroll
Select
Select
CAL ZERO
Troubleshoot
ZERO/YES?
CAL PASSCAL FAIL
RESTORE ZERO
RESTORE ZERO/YES?
Current zero display
Factory zero display
Select
Select
Yes No
EXIT
Scroll
Select
Scroll
Scroll
Scroll
Yes
Select
No
Scroll
ZERO
Select
Scroll
RESTORE ZERO
Scroll Select
RESTORE EXIT
SelectScroll
Scroll
Using the transmitter display
232 Micro Motion
®
Model 1700 Transmitters with Analog Outputs

Table of Contents

Other manuals for Emerson Micro Motion 1700

Related product manuals