EasyManua.ls Logo

Emerson MICRO MOTION 2700 - B.2 Connect with ProLink II; B.2.1 ProLink II connection types

Emerson MICRO MOTION 2700
374 pages
Print Icon
To Next Page IconTo Next Page
To Next Page IconTo Next Page
To Previous Page IconTo Previous Page
To Previous Page IconTo Previous Page
Loading...
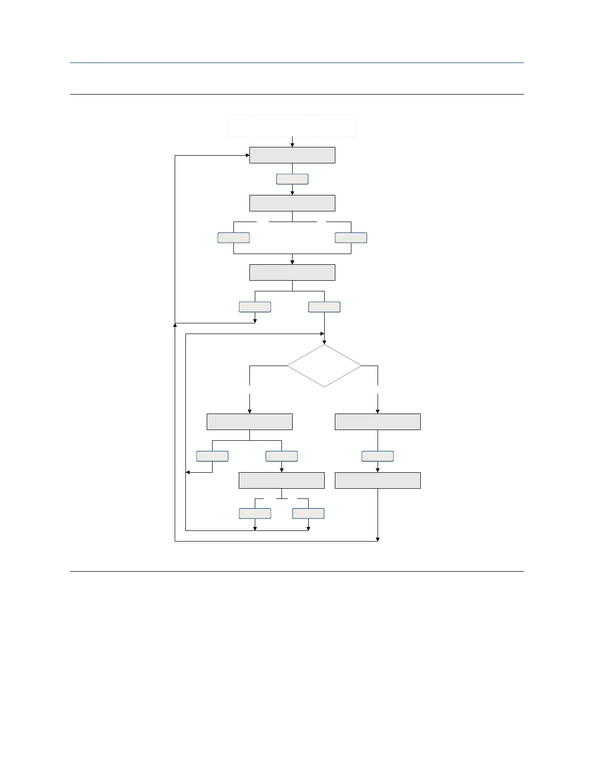
Offline menu – alarmsFigure A-6:
SEE ALARM
Scroll and Select simultaneously
for 4 seconds
ACK ALL*
Yes
EXIT
Select
No
Alarm code
Scroll
ACK
Yes
Select
No
Active/
unacknowledged
alarms?
NoYes
Select
NO ALARM
EXIT
Scroll
Scroll
Select
Scroll
ScrollSelect
*This screen is displayed only if the ACK ALL function s enabled and there are unacknowledged alarms.
Using the transmitter display
266 Micro Motion
®
Model 2700 Transmitters with Analog Outputs

Table of Contents

Other manuals for Emerson MICRO MOTION 2700

Related product manuals