EasyManua.ls Logo

EXE Rise - Wiring Diagram Low Voltage Control

Default Icon
80 pages
Print Icon
To Next Page IconTo Next Page
To Next Page IconTo Next Page
To Previous Page IconTo Previous Page
To Previous Page IconTo Previous Page
Loading...
USE AND MAINTENANCE MANUALUSE AND MAINTENANCE MANUAL
Chain hoist from 198kg to 2500kg
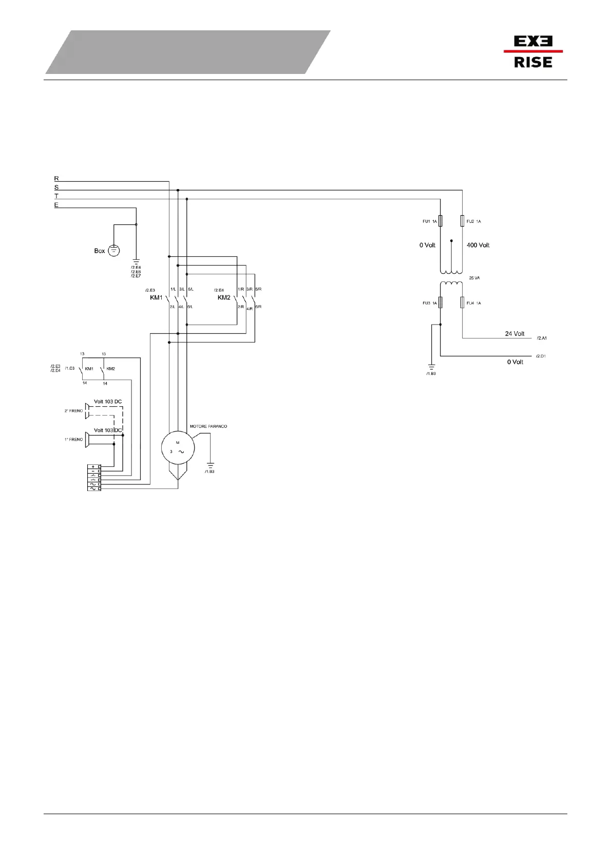
12.212.2 WIRING DIAGRAM LOW VOLTAGE CONTROLWIRING DIAGRAM LOW VOLTAGE CONTROL
12.2.1 SMALL FRAME - POWER DIAGRAM12.2.1 SMALL FRAME - POWER DIAGRAM
Medium Compact - Medium - Large FrameMedium Compact - Medium - Large Frame
LLaanngguuaaggee:: EENN MMaannuuffaaccttuurreerr:: RRWWMM SS..RR..LL AAuutthhoorriisseedd rreepprreesseennttaattiivvee:: AARREEAA FFOOUURR IINNDDUUSSTTRRIIEESS IITTAALLIIAA SSRRLL
76

Table of Contents