EasyManua.ls Logo

Explorer FX15 - FX15 Digital Input Configuration

Explorer FX15
59 pages
Print Icon
To Next Page IconTo Next Page
To Next Page IconTo Next Page
To Previous Page IconTo Previous Page
To Previous Page IconTo Previous Page
Loading...
FX15 Controller Technical Bulletin
36
Digital Inputs
The FX15 features eight opto-isolated digital inputs from potential free
contacts. A digital input is active depending on its polarity setting. The
default setting is Direct, which means that it is active (true) when
closed.
See
I/O Technical Details for the complete FX15 I/O table.
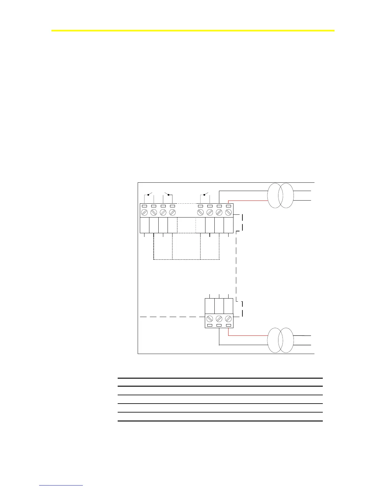
Digital Inputs Powered by 24 VAC
The eight FX15 Digital Inputs must be 24V powered, through terminals
34 and 35, both AC or DC voltage can be used, if DC is used then the
power supply of the DIs will have to be necessarily independent from
the controller power supply, being the FX15 compatible with VAC
power only. The digital inputs can use the same FX15 voltage supply or
they can be separately powered, in order to maintain the microprocessor
opto-isolation from the controller voltage supply.
3221
DI1
DI2
DI8
DI V ~ Hot
242322 33 34 35
24V
V ~ Hot
939291
V ~ Com
Earth
FX16
220Vac24 Vac
220Vac24 Vac
DI V ~ Com
DICom
DICom
DICom
3 VA max
FX15
15 V
A
Figure 36: Powering Digital Inputs Maintaining Opto-Isolation
Table 7: Digital Inputs Powered by 24 VAC
FX15 Terminals Description
DI V ~ Hot (35)
24 VAC, Digital Inputs Power Supply
DI V ~ Com (34)
Digital Inputs Power Supply Common
DI8 (33)
Digital Input 8, Voltage-Free contact
DICom (32)
Common Reference, Voltage-Free contact
Note: The numbers between the brackets are the FX15 terminal
numbers.