EasyManua.ls Logo

Faraday MPC-7000 - Appendix-J: Pas;Pre-Signal

Default Icon
108 pages
Print Icon
To Next Page IconTo Next Page
To Next Page IconTo Next Page
To Previous Page IconTo Previous Page
To Previous Page IconTo Previous Page
Loading...
MPC-6000 / MPC-7000 / RND-2 INSTALLATION, OPERATION AND MAINTENANCE MANUAL
80
APPENDIX-J: PAS / PRE-SIGNAL
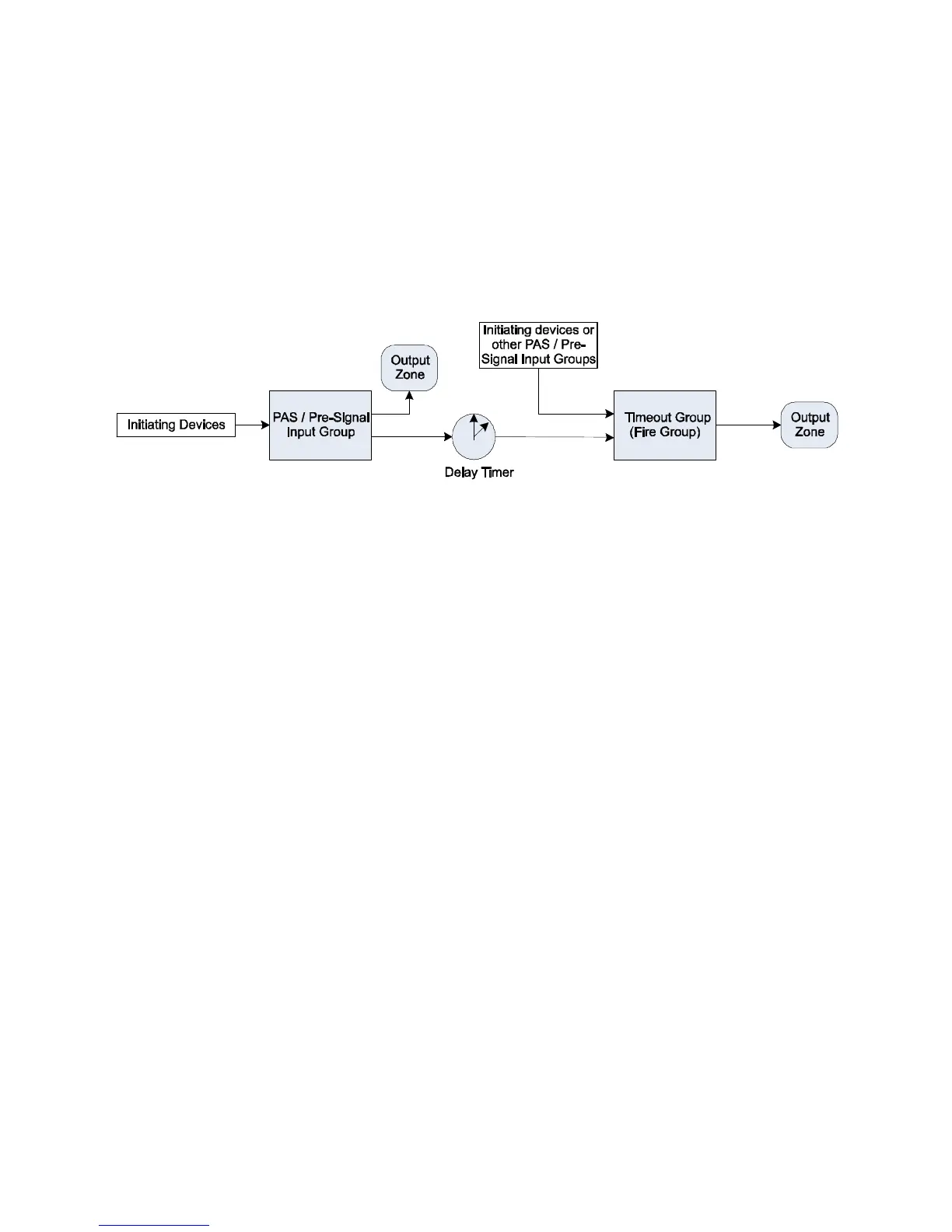
PAS (Positive Alarm Sequence) and Pre-Signal input groups allow the user to delay the
activation of the audibles, strobes and other output devices when an initial alarm is detected.
These input groups have an associated timeout group that activates when the delay timer
elapses thereby activating its outputs. The Timeout group must be a fire group type and it can
have its own initiating devices. This scenario is based on the PAS group with no output zone
association. If output zones are directly associated with PAS input groups, then these zones
immediately activate.
It works as follows (refer to the diagram above):
When an initiating device is initiated in a PAS / Pre-signal group, it activates its associated
output (typically a non-audible device) and starts a delay timer. When the delay timer elapses,
the timeout group it is associated with is initiated and activates its audible outputs. The timeout
group and delay timers are configurable. Refer to the MPC-6000/-7000/RND-2 Programming
Manual, P/N 315-049403FA, for procedures in programming these features.
PAS
When an alarm causing device associated with a PAS input group is initiated, the alarm
condition is reported on the panel. The activation of its timeout group outputs (e.g. NACs,
output relays) are delayed for 15 seconds (PAS delay time) waiting for a manual
acknowledgement response.
If no response is received within 15 seconds, the panel proceeds to activate the associated
outputs. See Figure A.
If the alarm event is acknowledged during the PAS delay time, the programmable PAS
investigation time (60-180 seconds) is added to the PAS delay time before the audible is
activated. See Figure B.
However, if a 2nd alarm is initiated anytime during the PAS delay time or PAS investigation
time, the audibles are immediately activated. See Figure C.
Pressing the Reset button at anytime during the PAS sequence will initiate a reset condition
and restore the panel to stand-by state.

Table of Contents

Other manuals for Faraday MPC-7000

Related product manuals