EasyManua.ls Logo

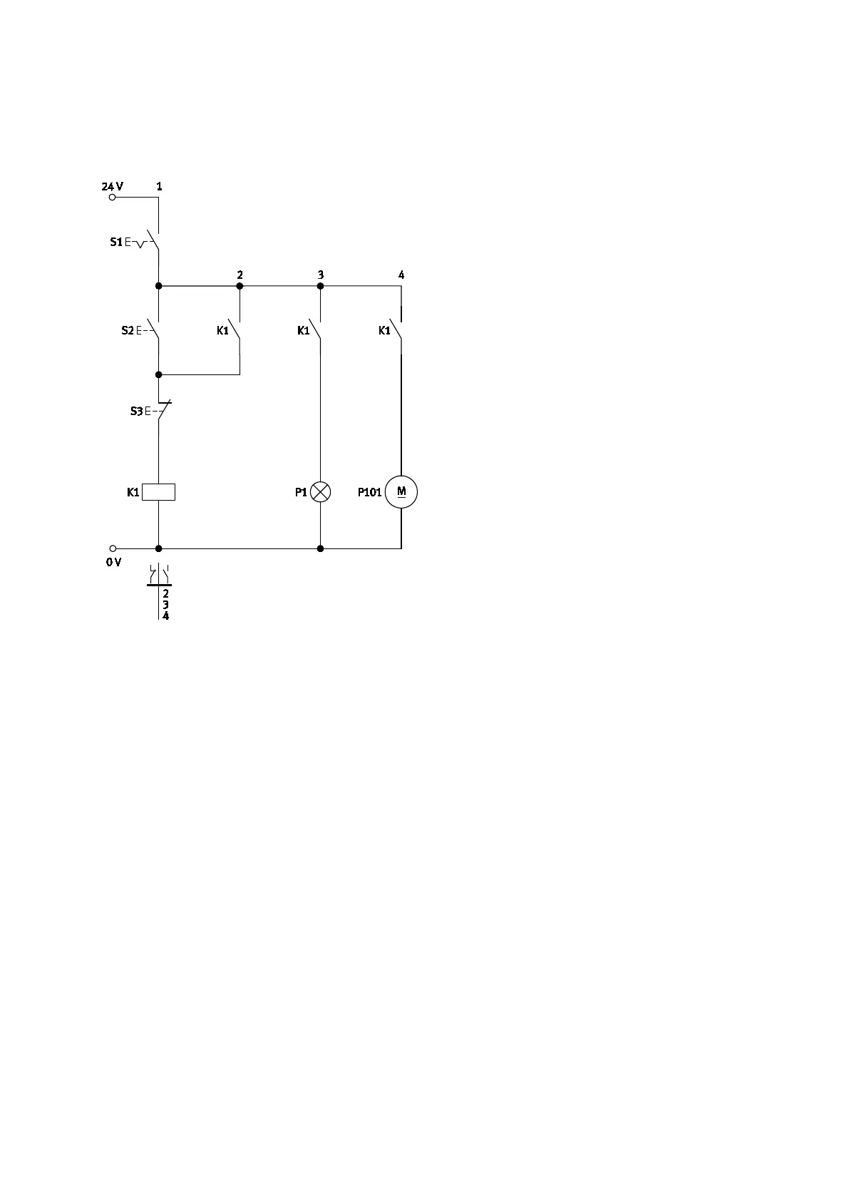
Festo EduKit PA Basic - Esquema de Distribución Eléctrico Edukit PA Basic, Circuito con Autorretención

Festo EduKit PA Basic
Print Icon
To Next Page IconTo Next Page
To Next Page IconTo Next Page
To Previous Page IconTo Previous Page
To Previous Page IconTo Previous Page
Loading...
62
© Festo Didactic 746310
12 Esquema de distribución eléctrico EduKit PA Basic,
circuito con autorretención

Table of Contents

Related product manuals