EasyManua.ls Logo

FLYGT CAS - Störungssuche

FLYGT CAS
64 pages
Print Icon
To Next Page IconTo Next Page
To Next Page IconTo Next Page
To Previous Page IconTo Previous Page
To Previous Page IconTo Previous Page
Loading...
28
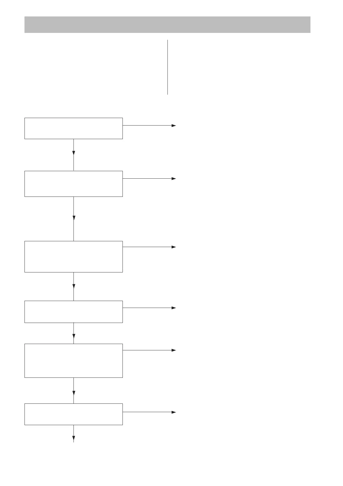
STÖRUNGSSUCHE
Mit Hilfe eines Universalmeßgeräts und eines Wider-
standspaares ist es möglich, von außen zu prüfen,
ob das Gerät richtig funktioniert. Das Universal-
meßgerät muß einen Innenwiderstand von mindestens
20 kOhm/Volt aufweisen.
Damit die Überwachungsausrüstung richtig funktioniert,
muß die Versorgungsspannung innerhalb der vorge-
schriebenen Grenzen, d. h. 24 V AC ± 10 %, liegen.
Es ist wichtig, daß die Widerstände genau 130 bzw.
150 W betragen, bevor sie zur Kontrolle des D-Kanals
benutzt werden.
Im Rahmen der Störungssuche sind alle Funktionen
zu prüfen. Falls eine Funktion nicht stimmt, wenden
Sie sich an Ihre Flygt-Servicewerkstatt.
Versorgungsspannung
Leuchtet die Anzeigelampe 61?
Ja
Das Universalmeßgerät an Klemmen
14 und 16 anschließen. Beträgt die
Spannung 21,6–26,4 V AC?
Ja
Kanal A
Das Universalmeßgerät an Klem-
men 17 und 18 anschließen.
(ACHTUNG: Richtige Polarität ±).
Beträgt die Spannung 10,8–12 V DC?
Ja
Den Leckagefühler lösen. Leuchtet
Anzeigelampe 51 auf?
Ja
Zwischen Klemmen 17 und 18
einen 330 Ohm ½ W Widerstand
(oder Bezugsfühler) anschließen.
Erlischt Anzeigelampe 51?
Ja
Wird der Alarm für Kanal A nach
etwa 5 Sekunden aktiviert?
Ja
Sicherstellen, daß die Leitung für die Strom-
versorgung richtig angeschlossen ist.
ITT Flygt-Servicewerkstatt verständigen.
ITT Flygt-Servicewerkstatt verständigen.
ITT Flygt-Servicewerkstatt verständigen.
Die Versorgungsspannung prüfen. ITT Flygt-
Servicewerkstatt verständigen.
Nein
Auf mögliche Fehler der Stromversorgung unter-
suchen.
Nein
Nein
Nein
Nein
Nein

Related product manuals