EasyManua.ls Logo

FLYGT CAS - Fault Tracing and Troubleshooting; General Troubleshooting Advice; Supply Voltage Check; Channel A Troubleshooting

FLYGT CAS
64 pages
Print Icon
To Next Page IconTo Next Page
To Next Page IconTo Next Page
To Previous Page IconTo Previous Page
To Previous Page IconTo Previous Page
Loading...
8
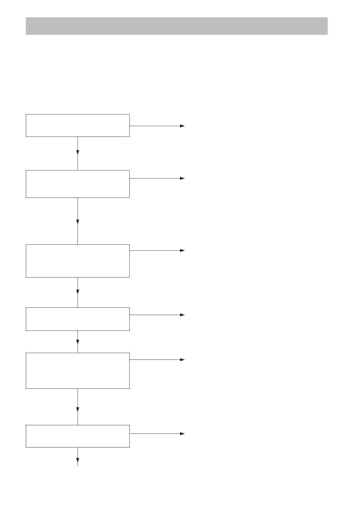
FAULT TRACING (TROUBLE SHOOTING)
With the aid of a multimeter and a couple of resistors,
it is possible to check from the outside whether the
unit is functioning properly. The multimeter shall have
an internal resistance of at least 20 k/volt.
In order for the monitoring unit to function properly,
the supply voltage must lie within the specified limits,
i e 24 V AC ±10 %.
It is important to check the value of the resistors
before using them to check the D-channel. All
functions shall be tested during fault tracing. If any
function is not right, contact your ITT Flygt service
shop.
Supply voltage
No
Is pilot lamp 61 lit ? Check that supply current is
correctly connected.
Yes
No
Connect the multimeter to Investigate possible faults in the
terminals 14 and 16. power supply.
Is the voltage 21.6 – 26.4 V AC?
Yes
Channel A
No
Connect the multimeter to Check the supply voltage.
terminals 17 and 18. Contact an ITT Flygt service shop.
(NOTE! Correct polarity ±.)
Is the voltage 10.8 – 12 V DC?
Yes
No
Disconnect the leakage sensor. Contact an ITT Flygt service shop.
Does pilot lamp 51 light ?
Yes
No
Connect the resistor, 330 Contact an ITT Flygt service shop.
1/2 watt (or reference sensor)
between terminals 17 and 18.
Does the pilot lamp 51 go out ?
Yes
No
Is A-alarm activated after Contact an ITT Flygt service shop.
about 5 seconds ?
Yes

Related product manuals