EasyManua.ls Logo

FORST ST8D - Electrical Circuit Diagrams

Default Icon
54 pages
Print Icon
To Next Page IconTo Next Page
To Next Page IconTo Next Page
To Previous Page IconTo Previous Page
To Previous Page IconTo Previous Page
Loading...
Page 49
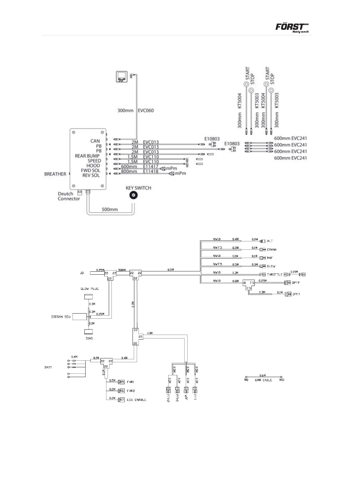
6.15 Electrical Circuit Diagrams
6.15.1 Touch Sensors
6.15.2 Wiring Harness

Related product manuals