EasyManua.ls Logo

GE Multilin 345 - Page 171

GE Multilin 345
254 pages
Print Icon
To Next Page IconTo Next Page
To Next Page IconTo Next Page
To Previous Page IconTo Previous Page
To Previous Page IconTo Previous Page
Loading...
CHAPTER 6: SETPOINTS S3 PROTECTION
345 TRANSFORMER PROTECTION SYSTEM – INSTRUCTION MANUAL 6–55
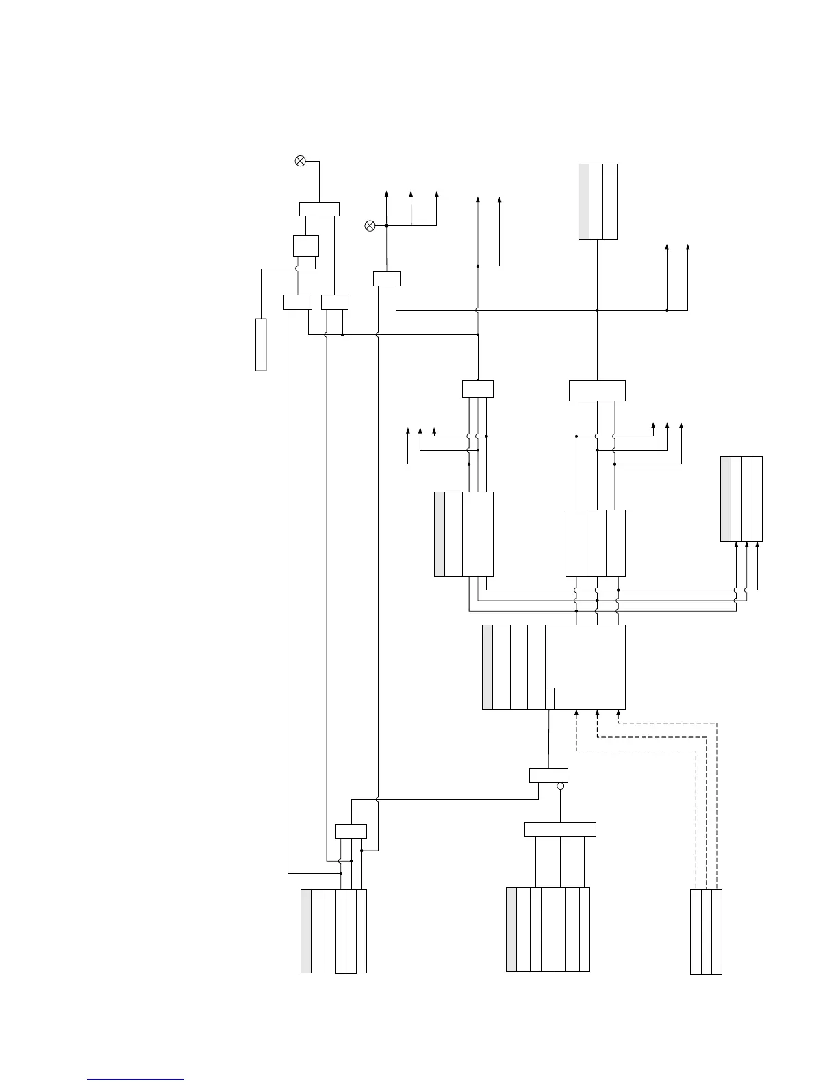
Figure 6-25: Thermal Overload protection logic diagram
Operate #2 Trip
(TRIP W2 BKR)
Operate #1 Trip
(TRIP W1 BKR)
897815A1.cdr
TRIP
(To Breaker Failure)
SETPOINTS
Phase A current (IA)
RUN
SETPOINT
FUNCTION
Disabled = 0
Latched Alarm
PICKUP
AND
Phase B current (IB)
Phase C current (IC)
LED: TRIP
Event Recorder
Transient Recorder
Alarm
OR
OR
Phase Currents
AND
Trip
AND
SETPOINT
BLOCK 1:
Off = 0
BLOCK 2:
Off = 0
BLOCK 3:
Off = 0
OR
Message
THERMAL
OVERLOAD
Ph A Thermal OP
Ph B Thermal OP
Ph C Thermal OP
OR
HEATING T . CONSTANT
COOLING T. CONSTANT
T
TRIP
(ph B)
T
TRIP
(ph C)
T
TRIP
(ph A)
Thermal Capacity ph A, %
Thermal Capacity ph B, %
Thermal Capacity ph C, %
ACTUAL VALUES
Ph A Thermal Alarm
Message
OR
SETPOINT
ALARM
ALARM
θθ>
Ph B Thermal Alarm
Ph C Thermal Alarm
LED: ALARM
RESET
Command
AND
S
R
LATCH
Event Recorder
Transient Recorder
SETPOINT
OUTPUT RELAY X
Do Not Operate, Operate

Table of Contents

Related product manuals