EasyManua.ls Logo

GE Multilin 345 - RTD temperature monitoring (49 T)

GE Multilin 345
254 pages
Print Icon
To Next Page IconTo Next Page
To Next Page IconTo Next Page
To Previous Page IconTo Previous Page
To Previous Page IconTo Previous Page
Loading...
CHAPTER 6: SETPOINTS S6 MONITORING
345 TRANSFORMER PROTECTION SYSTEM – INSTRUCTION MANUAL 6–105
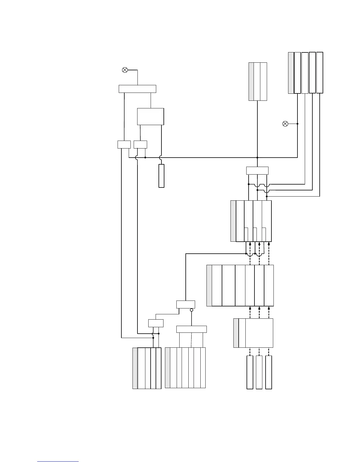
Figure 6-46: Current Demand logic diagram
RTD temperature monitoring (49T)
The 345 supports up to 12 RTD inputs from Remote Module Inputs/Outputs (RMIO).
897845A1.CDR
LED: PICKUP
Current Inputs
Phase A Current (IA)
AND
SETPOINTS
FUNCTION :
Disabled
Alarm
Latched Alarm
OR
SETPOINTS
MEASUREMENT TYPE :
Calculate Phase A
CURRENT DEMAND
SETPOINTS
PICKUP:
IA Demand PICKUP
RUN
Current Dmd1 PKP
AND AN D
Command
RESET
OR
LED: ALARM
THERMAL 90%
RESPONSE TIME :
TIME INTERVAL :
Phase B Current (IB)
Calculate Phase B
CURRENT DEMAND
Phase C Current (IC )
Calculate Phase C
CURRENT DEMAND
IB Demand PICKUP
RUN
IC Demand PICKUP
RUN
OR
Current Dmd1 PKP A
Current Dmd1 PKP B
Current Dmd1 PKP C
FlexLogic Operands
S
LATCH
Set-
Dominant
R
SETPOINTS
CT INPUT:
CT (W1), CT (W2)
SETPOINT
Do Not Operate, Operate
OUTPUT RELAY X
SETPOINTS
BLOCK 1:
Off = 0
BLOCK 2:
Off = 0
BLOCK 3:
Off = 0
OR

Table of Contents

Related product manuals