EasyManua.ls Logo

GE Multilin 345 - Page 180

GE Multilin 345
254 pages
Print Icon
To Next Page IconTo Next Page
To Next Page IconTo Next Page
To Previous Page IconTo Previous Page
To Previous Page IconTo Previous Page
Loading...
6–64 345 TRANSFORMER PROTECTION SYSTEM – INSTRUCTION MANUAL
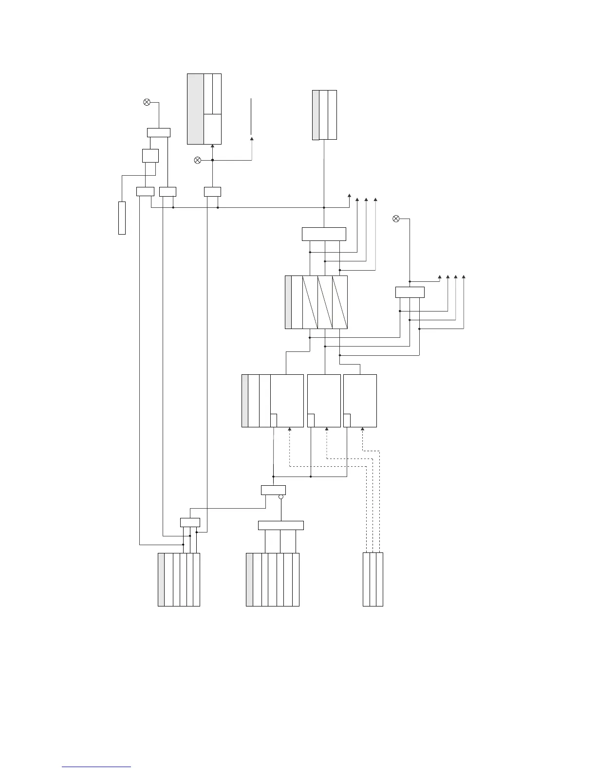
S3 PROTECTION CHAPTER 6: SETPOINTS
SETPOINT
RUN
SETPOINT
PH IOC FUNCTION:
Disabled = 0
Latched Alarm
PH IOC PICKUP:
PH IOC PKP DELAY:
AND
RUN
RUN
Message and Event Recorder
LED: PICKUP
Alarm
OR
OR
AND
SETPOINT
Do Not Operate, Operate
OUTPUT RELAY X
Trip
AND
SETPOINT
BLOCK 1:
Off = 0
BLOCK 2:
Off = 0
BLOCK 3:
Off = 0
OR
Message and Event Recorder
IB > PICKUP
IA > PICKUP
IC > PICKUP
SETPOINT
PH IOC A PKP
PHASE IOC PKP
t
PKP
0
t
PKP
0
t
PKP
0
OR
OR
LED: ALARM
RESET
Command
AND
S
R
LATCH
PH IOC B PKP
PH IOC C PKP
PH IOC A OP
PHASE IOC OP
PH IOC B OP
PH IOC C OP
LED: TRIP
SETPOINTS
(configurable only if “TRIP”
function selected)
Operate trip
output relays
upon selection
RLY 2 TRIP W2 BKR
RLY 1 TRIP W1 BKR
To Breaker Failure
Trip
Phase A current (IA)
Phase B current (IB)
Phase C current (IC)
CT(W1), CT(W2) phase
currents selected under
PH TOC INPUT setpoint
PH IOC INPUT:
897809A1.cdr

Table of Contents

Related product manuals